首页 / 教学科研 / 正文

彭少麟、周婷团队首次利用滨海矮林植物构型揭示其植被分类

稿件来源:生命科学学院 编辑:谈希、吴立坚 审核:孙耀斌 阅读量:

中大新闻网讯(通讯员 周婷)近日,生命科学学院彭少麟、周婷团队在植物学经典期刊Plant, Cell & Environment上刊发最新研究成果。团队基于构型性状变异首次提出滨海矮林植被的分类地位和体系,对完善植被分类有创新性意义。

在植被生态学中,如何将反映植物形态和结构特征的构型性状有效整合进现有的植被分类框架中,是一个亟待解决的科学问题。

彭少麟、周婷团队针对这一科学难题,探讨植物构型在提升植被分类准确性中的作用,在2021年至2023年期间,通过对沿海矮化森林(CDF)和沿海典型森林(NCDF)的样本进行比较,探讨植物构型性状如何影响植物的生长和生态适应性,并尝试通过植物构型性状实现植被分类。

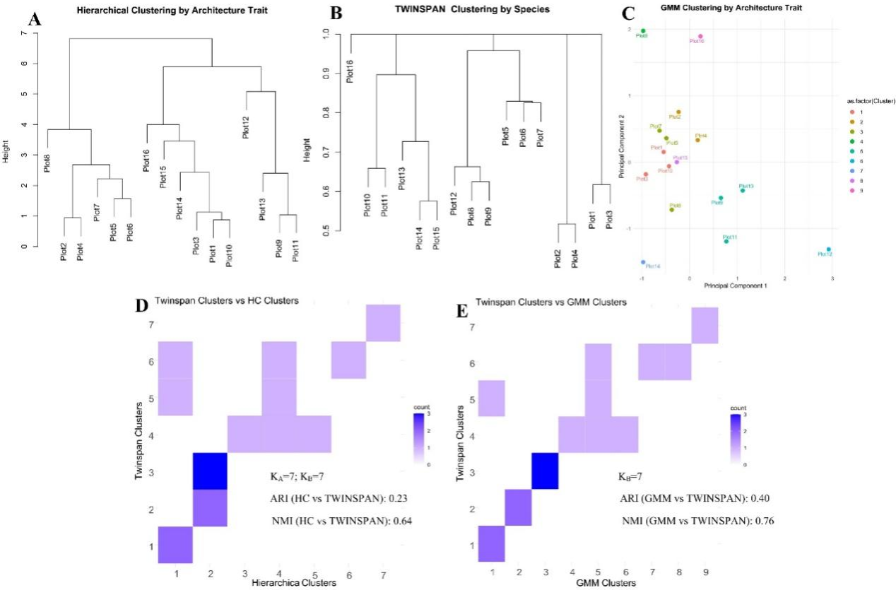
研究结果表明,植物构型对不同类型群落的划分呈现出最高的重要性,且远高于以叶片性状为代表植物功能性状(图1)。不仅如此,植物构型对同一类型群落的不同群丛的聚类也表现优秀(图2)。

图1各类变量对CDF和NCDF分类模型的相对重要性(A),分类模型的精度评价信息(B)以及植物性状与其它因素的热度图(C)。

图2 针对CDF的群丛,基于植物构型性状的Hierarchical Clustering(A)、传统的基于物种的TWINSPAN Clustering(B)和基于植物构型性状的GMM Clustering(C);三种聚类结果的交叉表以及一致性评价(D和E)。

论文链接:https://onlinelibrary.wiley.com/doi/10.1111/pce.15314