首页 / 教学科研 / 正文

张辉杨念生团队研究揭示巨噬细胞来源的VISTA在肠炎发病机制中的作用与机制

稿件来源:附属第一医院 编辑:吴立坚 审核:孙耀斌 审定:黄艳 阅读量:

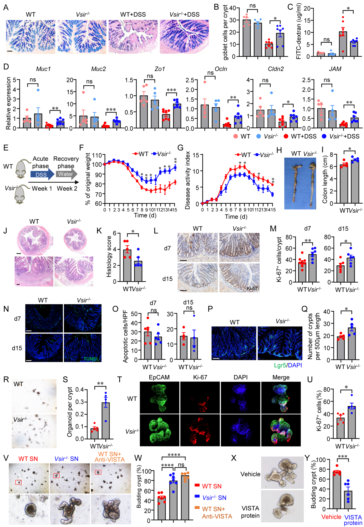
中大新闻网讯(通讯员康峻鸣)近日,附属第一医院张辉研究员、杨念生教授团队研究发现,在炎症性肠病(IBD)患者及结肠炎小鼠模型中,VISTA在促炎的单核/巨噬细胞中的表达显著上调,敲除或阻断VISTA可显著减轻结肠炎小鼠的肠道病变,但不影响肠道炎症与肠道微生态,该保护作用在清除巨噬细胞后消失。机制上,巨噬细胞来源的VISTA通过与肠道干细胞上的LRIG1分子结合,抑制ErbB2-mTOR-4EBP1信号通路而下调PPARα信号,抑制脂肪酸氧化(FAO)水平,引起肠道类器官生长和上皮再生障碍。相关研究发表于国际知名期刊《细胞与分子免疫学》(Cellular & Molecular Immunology)。

本研究首次阐明了巨噬细胞来源的VISTA-LRIG1轴在肠道屏障修复中的关键调控作用,揭示了其独立于传统免疫调节的致病机制,提示靶向VISTA-LRIG1轴可为肠炎患者提供新的策略。

附属第一医院风湿免疫科/精准医学研究院张辉研究员为该论文最后通讯作者,风湿免疫科杨念生教授是共同通讯作者,风湿免疫科李梦圆博士后、陈斌锋医师、胃肠外科王志雄副教授、风湿免疫科硕士研究生郭瑞祥为共同第一作者。

论文链接:https://www.nature.com/articles/s41423-025-01338-y