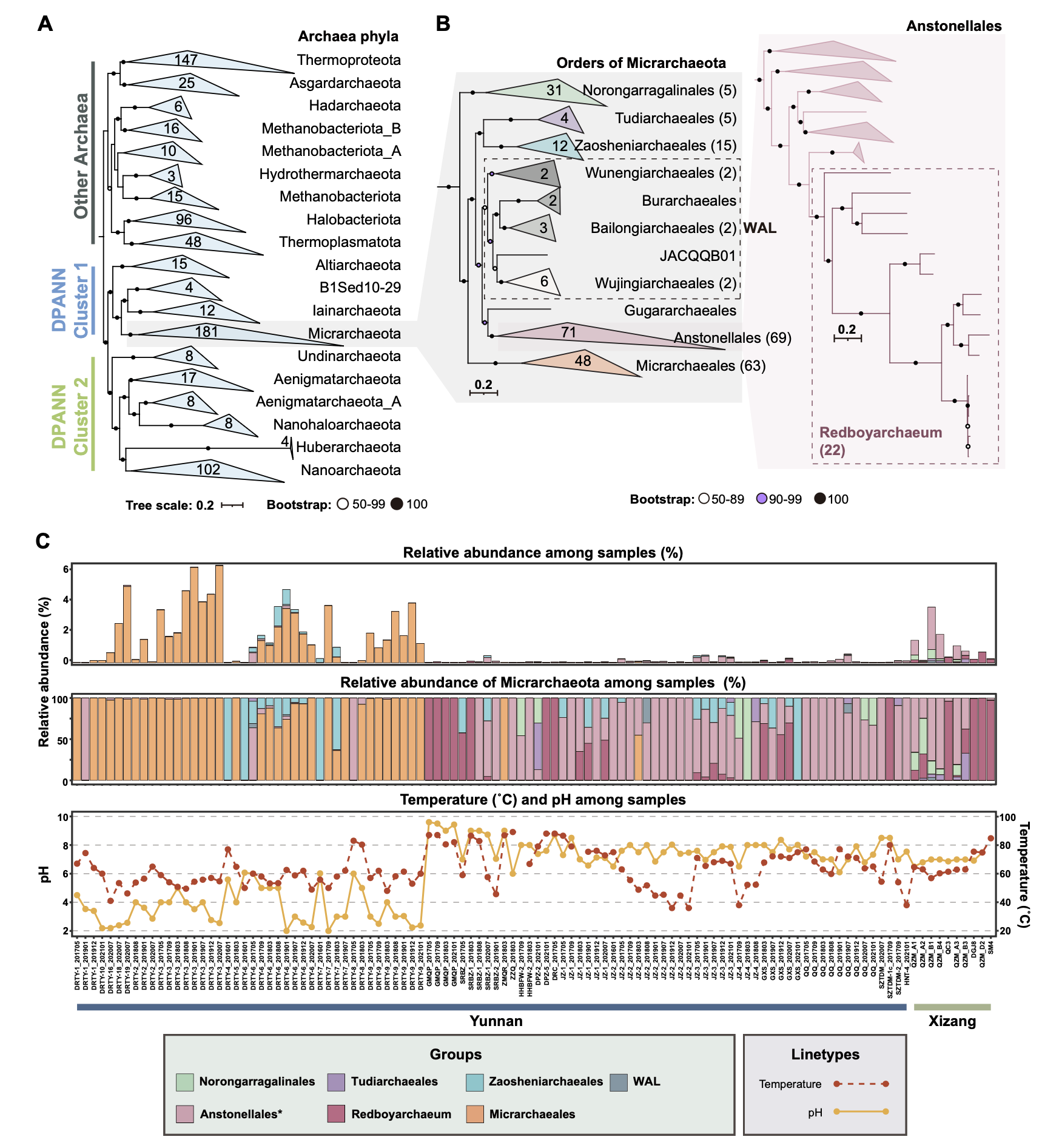
中大新闻网讯(通讯员饶阳之) 近日,bat365在线中国登录入口生命科学学院李文均教授团队通过对云南腾冲热泉的长期研究,对极端高温、酸性环境的特有 DPANN古菌——微古菌门(Micrarchaeota)进行了系统性分析,发现并命名了其中的五个古菌新目,包括土地古菌目(Tudiarchaeales)、灶神古菌目(Zaosheniarchaeales)、悟能古菌目(Wunengiarchaeales)、白龙古菌目(Bailongiarchaeales) 以及悟净古菌目(Wujingiarchaeales)。另外,在已发现的 Anstonellales 古菌目中,发现并命名了一个极嗜热、快速进化的古菌属,命名为红孩儿古菌属(Redboyarchaeum)。环境因子分析表明,这些不同的微古菌类群在不同环境梯度下具有差异化的分布格局,并于环境所在的温度与酸度高度相关。该成果发表在《National Science Review》期刊。

重建的微古菌门门基因组的系统发育位置
进一步的比较基因组学分析表明,微古菌门具丰富的代谢途径,尤其是其中的Norongarragalinales 古菌目,具有高度完整的氨基酸、核苷酸、辅酶因子以及细胞膜从头合成通路,其代谢潜能与自主生活的 DPANN古菌 Altiarchaeota、自主生活的阿斯加德古菌、TACK 古菌、广古菌等高度相似,可能存在自主生活潜能。本研究将与之相关的代谢通路的基因归纳为潜在自主生活基因(potential free-living associated genes,pFLAGs)。而另一些微古菌门类群,例如土地、灶神古菌目,以及红孩儿古菌属,则高度精简化,与此前发现的精卫古菌目类似。研究表明,古菌的共生现象,并不是一个进化的“终点”(Evolutionary dead-end),而存在逆向进化的可能性(Reversibility)。
原文链接:https://doi.org/10.1093/nsr/nwaf542