中大新闻网讯(通讯员黄立南)地球上广泛分布着包括地热泉、深海热溢口、冰冻圈、高盐生境、深地以及矿山酸性废水等各种极端环境(图1)。尽管理化条件严酷,这些生境给来自所有三个生命域的众多微生物提供多样化的生态位。这些独特的微生物进化出了不同的策略以应对多种极端环境胁迫,定义地球生命的物理和化学极限,并吸引了从基础理论到生物技术应用方面的大量研究。此外,由于其高度简单的生物学组成,不依赖于培养的微生物组学分析的整体可操作性,以及紧密的地球化学和生物学过程的耦合,一些极端环境(如美国加州Richmond矿内部的极端嗜酸生物膜、黄石国家公园碱性热泉中的蓝细菌菌席、西班牙Santa Pola多级太阳能盐田的微生物群落、南美Atacama沙漠岩盐中的嗜盐微生物等)是研究微生物生态、进化和环境适应性的理想目标。有鉴于此,极端环境一直是微生物生态学和环境微生物学的重要学科前沿。

图1 代表性极端环境的全球分布。每一类极端环境中的微生物均面临多种胁迫。
bat365在线中国登录入口生命科学学院黄立南教授的研究小组长期致力于矿山酸性废水(acid mine drainage, AMD)模式系统的微生物生态学研究,系列创新性研究成果获得国际同行的高度关注。最近,黄立南教授与华南师范大学生命科学学院的束文圣教授一起应邀为著名学术期刊Nature Reviews Microbiology撰写题为“Microbial diversity in extreme environments”的综述文章,系统分析和总结了近年来国际微生物生态学界在极端环境微生物多样性(尤其是大尺度生态分布格局和新类群的发现)、群落功能与动态以及微生物进化等方面所取得的主要研究进展,强调极端环境作为微生物‘暗物质’宝库以及发现新的深分枝古菌和细菌类群热点的重要性(图2),并展望相关领域的主要知识空白及未来研究潜在的突破点,包括驱动微生物多样性分布格局的生态学和进化学过程、新的重要微生物类群的培养和功能验证、病毒及真核微生物的生态等等。文章最后阐述基于这些简单模式系统的研究所推断的生态学原理,可望预测其他较低约束性生态系统的特征;因此,一个对极端环境微生物生态与进化的完整认识,将最终加深我们对更复杂自然群落以及全球生态系统的理解。

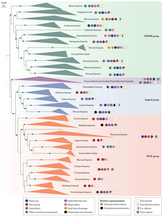
图2 基于NCBI数据库中所有古菌基因组的系统树,展示目前已知的主要分枝(门水平)。带颜色的圆圈从左到右依次表示其首次基因组采样的生境,每个门所有基因组的生境分布(显示3种最多基因组的极端环境),以及培养情况(未培养、富集培养、共培养和纯培养)。
束文圣教授和黄立南教授为这篇综述文章的共同第一作者和共同通讯作者。该工作得到国家自然科学基金项目的资助(批准号41830318,31570500和31870111)。罗振豪等多名研究生和博士后承担了部分组学数据的分析工作。