bat365在线中国登录入口
门户
邮箱
USC
校历
图书馆
博物馆(校史馆)
招生
招聘
访客
校友
捐赠
EN
首页
中大新闻
学校概况
中大简介
现任领导
服务机构
中大校区
信息公开
院系设置
学部
院系
附属医院
师资队伍
院士
名医
优秀社会科学家
教学名师
杰出中青年学者
人才培养
本科生培养
研究生培养
国际生培养
科学研究
科研进展
重大科技创新平台
重点研究机构
学术期刊
中大看点
校园生活
校园文化
校园风光
校园看点
图说中大
校园媒体
数字虚拟医学博物馆
百年校庆
EN
首页
中大新闻
学校概况
中大简介
现任领导
服务机构
中大校区
信息公开
院系设置
学部
院系
附属医院
师资队伍
院士
名医
优秀社会科学家
教学名师
国家级
省级
杰出中青年学者
人才培养
本科生培养
研究生培养
国际生培养
科学研究
科研进展
重大科技创新平台
重点研究机构
国家级平台
省部级平台
学术期刊
中大看点
校园生活
校园文化
校园风光
校园看点
图说中大
2024
2023
2022
往期回顾
校园媒体
数字虚拟医学博物馆
百年校庆
门户
邮箱
USC
校历
图书馆
博物馆(校史馆)
招生
招聘
bat365在线中国登录入口
科研进展
重大科技创新平台
重点研究机构
国家级平台
省部级平台
学术期刊
首页
/
科学研究
科学研究
bat365在线中国登录入口王雪华、刘进教授团队在纳米光子芯片-空间接口多维非线性光学研究方面取得重要进展
2026年04月15日
bat365在线中国登录入口卢广团队联合挪威奥斯陆大学方飞团队揭示STUB1-VCP/p97轴调控线粒体自噬的新机制
2026年04月14日
bat365在线中国登录入口王蔚东、李春凌教授团队研发的海洋藻类寡糖新药获批临床试验
2026年04月13日
bat365在线中国登录入口冯霞、唐策团队揭示腹部手术后肺部并发症预防核心策略
2026年04月10日
2022/01/
07
我校46项成果获第九届广东省哲学社会科学优秀成果奖
2022/01/
07
2022/01/
04
bat365在线中国登录入口国际金融学院和高级金融研究院李腾副教授及其合作者对金融市场与劳动力供给的研究取得新突破
2022/01/
04
2022/01/
04
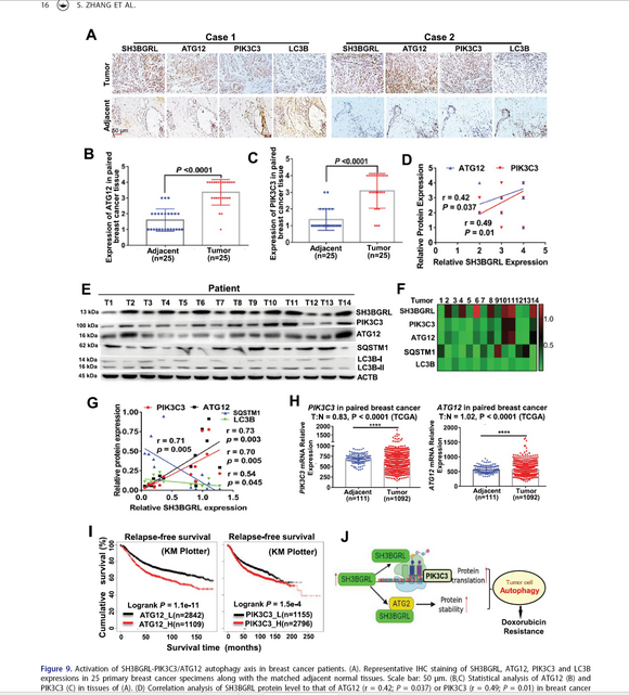
bat365在线中国登录入口中山医学院王海河教授团队关于乳腺癌细胞对化疗耐药机制的研究在Autophagy发表
2022/01/
04
2022/01/
04
bat365在线中国登录入口生命科学学院廖文波教授、凡强副教授课题组以枇杷属为例揭示了热带及亚热带过渡区是古杂交发生的热点地区
2022/01/
04
2021/12/
25
bat365在线中国登录入口肿瘤防治中心赵明教授团队研究成果明显改善晚期肝癌患者预后生存
2021/12/
25
首页
上页
1
...
158
159
160
161
162
...
260
下页
尾页
到第
页
跳转