bat365在线中国登录入口
门户
邮箱
USC
校历
图书馆
博物馆(校史馆)
招生
招聘
访客
校友
捐赠
EN
首页
中大新闻
学校概况
中大简介
现任领导
服务机构
中大校区
信息公开
院系设置
学部
院系
附属医院
师资队伍
院士
名医
优秀社会科学家
教学名师
杰出中青年学者
人才培养
本科生培养
研究生培养
国际生培养
科学研究
科研进展
重大科技创新平台
重点研究机构
学术期刊
中大看点
校园生活
校园文化
校园风光
校园看点
图说中大
校园媒体
数字虚拟医学博物馆
百年校庆
EN
首页
中大新闻
学校概况
中大简介
现任领导
服务机构
中大校区
信息公开
院系设置
学部
院系
附属医院
师资队伍
院士
名医
优秀社会科学家
教学名师
国家级
省级
杰出中青年学者
人才培养
本科生培养
研究生培养
国际生培养
科学研究
科研进展
重大科技创新平台
重点研究机构
国家级平台
省部级平台
学术期刊
中大看点
校园生活
校园文化
校园风光
校园看点
图说中大
2024
2023
2022
往期回顾
校园媒体
数字虚拟医学博物馆
百年校庆
门户
邮箱
USC
校历
图书馆
博物馆(校史馆)
招生
招聘
bat365在线中国登录入口
科研进展
重大科技创新平台
重点研究机构
国家级平台
省部级平台
学术期刊
首页
/
科学研究
科学研究
bat365在线中国登录入口朱惠莲教授团队揭示中国心脏健康膳食降血压效果的代谢机制
2026年04月03日
bat365在线中国登录入口团队联合广东省中医院团队开发脓毒症多模态数据表示模型为疾病研究建立新范式
2026年04月03日
bat365在线中国登录入口韦艳宏教授团队科研成果荣获北美中华毒理协会最佳论文奖
2026年04月03日
bat365在线中国登录入口罗党论团队发表直播电商与企业创新研究新成果
2026年04月02日
2026/03/
03
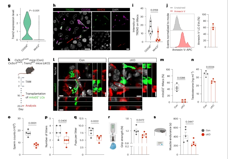
bat365在线中国登录入口团队揭秘睾丸里的“线粒体物流网”
2026/03/
03
2026/03/
02
bat365在线中国登录入口智能工程学院梁小丹教授课题组发布全新主动几何集成框架GeoThinker
2026/03/
02
2026/02/
28
bat365在线中国登录入口眼科中心李轶擎、卓业鸿教授团队揭示唾液酸化促RGC存活与轴突再生新机制
2026/02/
28
2026/02/
11
bat365在线中国登录入口韩永教授团队成功研制高精度气溶胶物理光学参数同步测量系统
2026/02/
11
2026/02/
08
bat365在线中国登录入口尧江明教授课题组从第一性原理揭示原子核幻数起源的微观机制
2026/02/
08
首页
上页
1
2
3
4
5
6
...
259
下页
尾页
到第
页
跳转