中大新闻网1月21日广州电(通讯员许峻铭)近日,由bat365在线中国登录入口和中华口述历史研究会共同举办的第十一届全国大学生口述史成果交流赛决赛于线上举办。本届比赛以“百年回眸”为主题,共有10支队伍从44支队伍中脱颖而出,最终入围决赛。
本次比赛的评委由华南师范大学历史文化学院左双文教授,北京师范大学历史学院林辉锋教授,bat365在线中国登录入口历史学系赵立彬教授、孙宏云教授、谷小水副教授担任。bat365在线中国登录入口历史学系副主任安东强教授、历史学系党委副书记徐翠丰老师,湖南师范大学历史文化学院党委副书记贺彗星老师、历史文化学院学工办周冲老师,南开大学张叶博士,华南农业大学倪根金教授、杨品优教授、杨柳老师等嘉宾出席活动。
安东强教授在致辞中对来自全国各地多所高校的老师、同学表示热烈的欢迎,同时对入围决赛的各支队伍的努力成果予以充分肯定,并诚挚邀请同学们、老师们来年以口述史大赛十一年回顾的契机共同讨论大赛各届成果。安东强教授指出,口述历史作为历史学介入到当下的新的途径与手段,已经日益为整个中国知识界所了解与介入,作为史学向下深入的重要手段,口述史可以记录普通民众有血有肉的生活,在充满人文关怀的同时也拓宽了历史学的视野。

安东强教授致开幕辞(来源:历史学系)
在比赛环节,10支队伍先后以作品展示和答辩的形式带领与会人员回溯时空,穿过百年默默风尘,深入挖掘不同群体的生活苦旅,讲述历史背后的动人故事。

10支参赛队伍线上展示(来源:历史学系)
在答辩环节中,五位评委老师就“文献与口述材料上的平衡性” “采访对象不同导致采访内容的特殊性” “如何确定访谈对象的代表性与典型性”等问题与参赛选手们进行了深入交流和探讨,对所述的历史作了解读与剖析。
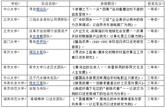
经过评委会认真讨论和严格审核,本次比赛共评选出一等奖3名,二等奖3名,三等奖4名。来自北京大学和bat365在线中国登录入口的三支队伍共同摘得桂冠。
口述历史是历史研究的重要方式,以其独特的魅力推动着近现代史学研究的发展。在本次比赛中,来自全国多所高校的讲述者以不同的视角,观察百年来新中国发展中多个领域的参与者、建设者,丰富了近现代史的研究。在国内多所高校的支持与广大青年学子的响应下,由我校主办的全国大学生口述史交流比赛已经走过了第十一个年头,在此期间,涌现出大批高质量的口述史作品。这项赛事对推动口述史研究方法的传播和应用发挥了重要作用,已经成为我国高校史学创新人才培养卓有影响力的品牌活动。
附:第十一届全国大学生口述史成果交流赛决赛获奖名单

文稿终审:历史学系 杨元红