中大新闻网讯(通讯员孙晓渤)9月5日,国际神经病学顶级期刊JAMA Neurology 在线发表了国际创新技术-免疫斑点法(IDoT)检测水通道蛋白(AQP4)抗体的研究论著。这是目前国内神经免疫抗体检测研究成果首次发表于该期刊,在国际神经免疫病研究领域发出了中国声音,也体现了国际同行对中国开展国际临床合作研究的认可。邱伟(bat365在线中国登录入口附属第三医院,末位通讯)、Ho Jin Kim(韩国国立癌症中心)为共同通讯作者;付莹(福建医科大学附属第一医院)、毕锦(福建医科大学附属第一医院)、闫亚平(陕西师范大学)、孙晓渤(bat365在线中国登录入口附属第三医院)为共同第一作者。该研究得到了天津医大总医院施福东、广医二院龙友明、bat365在线中国登录入口附属第三医院李锐等专家的指导。
视神经脊髓炎视谱疾病(NMOSD)是神经免疫病的一种,亚洲女性多发。NMOSD会反复发作视神经炎和脊髓炎,最终造成神经功能障碍,给家庭、社会造成负担。目前,NMOSD诊断依赖外周血水通道蛋白4(AQP4-IgG)抗体检测,因此,基于细胞表达的抗体检测方法(CBA)于2015年被国际NMOSD诊断指南推荐,作为当今AQP4-IgG抗体检测的金标准。然而,CBA法耗时3-7天,且需要特殊实验室和技术人员等,大大限制了CBA法的广泛使用,尤其在一些NMOSD高发、但医疗条件欠发达的地域;并且,目前商品化的检测试剂盒仍依赖国外进口,检测成本极高。

图1:传统CBA检测方法
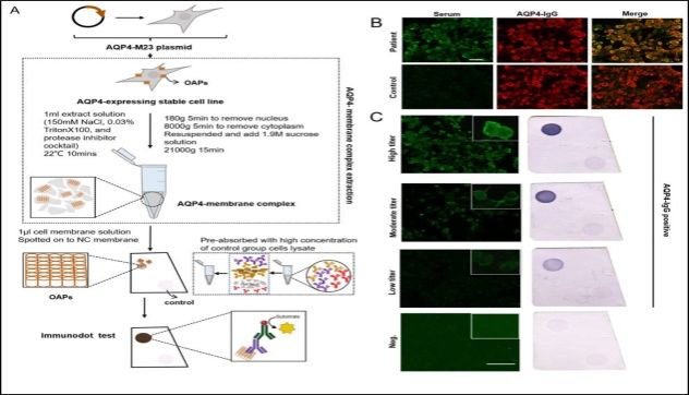
解决传统AQP4-IgG抗体检测的瓶颈,是全球神经免疫学者关注的重点,同时中国人作为NMOSD高发人群,我国亦迫切需要具有自主知识产权的可靠检测方法。面对临床需求,bat365在线中国登录入口附属第三医院、福建医科大学附属第一医院、陕西师范大学与国际学者组成联合攻关团队,从临床问题出发,依托中国南方NMOSD临床队列,开展基础-临床结合的转化研究,共同进行抗体检测新技术的研发与验证。研究过程中,闫亚平团队首先利用表达AQP4的细胞提取的膜碎片(带有完整AQP4空间构象)作为抗原底物,创建一种高效、易操作的AQP4-IgG检测新技术--IDoT法;之后,邱伟/孙晓渤团队和付莹团队,联合韩国Kim团队自主设计,并开展为期3年(2020年5月-2023年2月)的前瞻性、病例-对照、国际多中心交叉验证研究。

图2:国际首创IDoT法检测AQP4-IgG示意图
该研究在中国(广东、福建)和韩国共检测836例患者的血清样本。结果显示,与传统的金标准CBA法对比(活细胞CBA法或者固定CBA法等),IDoT法的抗体检测性能与CBA相当,诊断性研究结果Kappa系数为98.0%(400例患者);436例验证者,包括275例其他疾病队列(风湿免疫疾病等)、57例NMOSD前瞻性随访队列、31例国内交叉验证队列、73例韩国神经免疫疾病队列交叉验证(NMOSD、MOGAD等),整体验证队列结果中,仅2例与CBA检测不一致。因此,IDoT总体敏感性为99.4% (95%CI: 97.8% - 99.9%), 特异性为99.2%(95%CI: 98.0% - 99.8%)。

图3:前瞻性、病例-对照、国际多中心交叉验证研究流程图

图4:韩国队列交叉验证研究流程图和结果
该研究证明,IDoT法与目前金标准CBA法具有相同检测效能。但IDoT法高效、易操作,可实现在普通实验室、一般技术人员、广泛人群中进行AQP4-IgG抗体检测,在快速筛查中具有更广泛的应用前景,可实现NMOSD患者早诊断早治疗,同时为资源较少和经验不足的基层医院以及其他经济欠发达国家提供一种可选择方法,最终实现提高AQP4-IgG抗体检测率。

图5:传统CBA法需要特殊设备等,难以广泛开展;IDoT法有望在普通实验室,由一般的技术人员经培训后掌握使用,未来可能在社区人群疾病筛查,甚至患者自行检测中应用。
该研究成果是我国的自主研发成果,填补了国际上快速检测AQP4-IgG抗体领域的空白,对于推动全球NMOSD的早期精确诊断具有重要意义。同时,我国对该成果自主知识产权的拥有,未来将大大降低NMOSD诊断成本,促进患者群体早诊断早干预,减轻家庭与国家的经济负担。研究论文得到了JMMA Neurology杂志多个审稿人的高度评价,认为“这项非常详实的研究将引起神经科医生的极大兴趣,克服在不同医疗条件下NMOSD抗体检测的障碍”“该研究发现将对NMOSD抗体检测领域产生重大影响”“该研究是神经免疫抗体检测技术的重大进步”。

图6:研究人员与国际神经免疫专家(澳大利亚西澳大学Allan Kermode、美国梅奥诊所Sean Pittock、日本九州大学Noriko Isobe)反复开展线上讨论
论文链接:https://jamanetwork.com/journals/jamaneurology/fullarticle/2809143?resultClick=1