中大新闻网讯(通讯员梁丹)绢蝶是一种生活在高海拔山区的蝴蝶,以其翅膀形状酷似半透明的薄绢而得名。其洁白色翅膀上常缀有亮红色、橙色、蓝色的圆斑(见图1),外观典雅高贵。绢蝶隶属于凤蝶科、绢蝶亚科、绢蝶属,广泛分布于欧亚大陆及北美洲,包括55种。该类群中许多物种如君主绢蝶和阿波罗绢蝶都是国家二级保护动物。绢蝶属内的大部分物种能够适应寒冷和高海拔的山地环境,有些物种活动的最高极限可达海拔6000米。因此,它们被誉为“雪线上飞舞的精灵”,是研究昆虫高海拔适应的良好模型。虽然绢蝶属是一个典型的高海拔分布类群,但其中也有少数物种生活在低海拔地区。学界对于该属的起源存在争议,一说是起源于高海拔环境,随后部分物种逐渐往低海拔地区迁移,另一说是起源于低海拔环境,随后逐渐适应高海拔山区。此外,绢蝶物种的幼虫以许多不同科的植物为食,而且大多数种类是专食性的。绢蝶物种与其植物宿主的共同演化过程以及与其物种多样性分化的关系也是值得研究的问题。一个稳健的绢蝶物种系统进化框架是开展相关研究的基础,然而以往研究重建的绢蝶物种的系统发育关系相当不稳定,一些重要的节点,特别是基部支系仍有争议。

图1 绢蝶野外照片
为了厘清绢蝶属物种的系统进化历史,bat365在线中国登录入口生命科学学院张鹏教授与华南农业大学王厚帅副教授团队通过长期系统的野外考察与馆藏标本交换,收集了大量珍贵的绢蝶属样品,覆盖了绢蝶属目前已知的75%的物种。研究团队利用张鹏教授最新开发的扩增子杂交捕获技术,克服了蝴蝶干标本DNA降解严重的技术难题,测定了绢蝶物种的144个核基因编码序列和全长线粒体基因组序列,利用系统发育基因组学研究手段可靠解析了绢蝶属物种间的系统发育关系,确定了绢蝶8个亚属间的系统位置,发现分布于蒙古地区的Sachaia亚属是绢蝶中最早分化出来的类群(图2)。

图2 绢蝶属的分化时间和生物地理历史重建
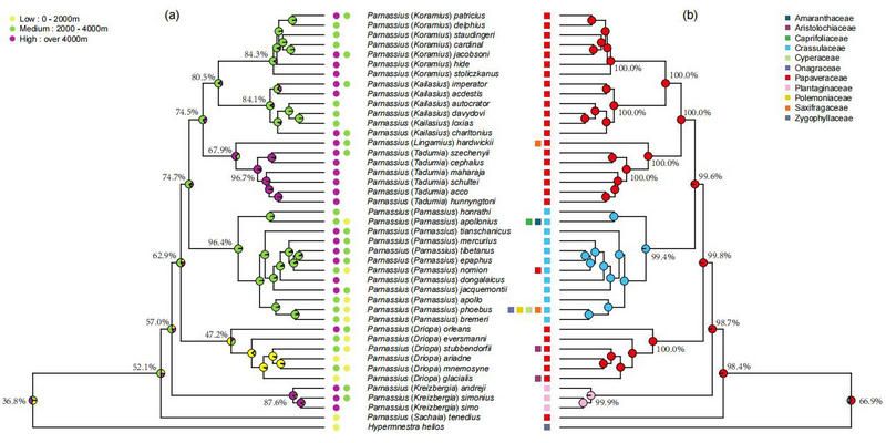
研究发现,绢蝶的祖先在约1320万年前起源于青藏高原与蒙古高原的联合区域,属于中等海拔地区 (2000-4000 m),以罂粟科植物为食,绝大部分绢蝶属物种的分化发生在青藏高原地区,说明青藏高原不但是绢蝶物种的起源地,也是其“进化的摇篮”(图3)。结合古气候变化情况,研究者推测是中新世中期的全球变暖期(发生在1700万年前 - 1500万年前之间,比今天的平均温度高出4到5摄氏度)促使喜冷的绢蝶祖先迁移至蒙古高原和青藏高原地区,冷凉的蒙古高原和高海拔的青藏高原在气候变暖时期为绢蝶祖先提供了冷气候避难所,随后的中新世中期全球变冷事件(开始于约1390万年前)为适应寒冷的绢蝶向外扩散及多样化提供了气候机会。值得一提的是,基因分析结果表明,绢蝶亚属(Parnassius)作为绢蝶属内物种最多的亚属,其物种多样性产生的关键在于其植物寄主从罂粟科向景天科的转变。对新寄主植物的适应促进了绢蝶亚属物种多样性的爆发,符合经典的 “escape and radiate” 进化假说。

图3 绢蝶海拔分布(a)和寄主植物(b)演化图
该工作为绢蝶的分类学研究提供了大量有价值的核基因和线粒体基因组数据,为绢蝶的进化和生态学研究提供了一个可靠的系统发育框架,也为我们了解高山蝶类的起源、海拔适应和寄主植物演化以及多样性形成过程提供了新视角。
近日,该成果以 “Amplicon capture phylogenomics provides new insights into the phylogeny and evolution of alpine Parnassius butterflies (Lepidoptera: Papilionidae)” 为题发表在国际昆虫系统学的权威期刊Systematic Entomology 上。bat365在线中国登录入口生命科学学院为第一作者单位。本研究得到了国家自然科学基金面上项目的资助。