中大新闻网讯(通讯员饶阳之)DPANN古菌是一类基因组和细胞极小的共生古菌。它们通常缺乏一般微生物常见的生理代谢途径,因而需要以来宿主进行共生。令人意外的是,这种极小的古菌普遍存在于各种各样的极端环境,例如高温热泉、酸性矿山废水和盐湖等环境。那么,它们如何适应极端环境,并在各种各样的生存繁衍呢?
bat365在线中国登录入口生命科学学院李文均教授团队通过对云南腾冲高温热泉的调查,发现并命名了纳古菌门内部的古菌新目——精卫古菌目(Jingweiarchaeales),其中包括两个新属——精卫古菌属(Jingweiarchaeum)与海燕古菌属(Haiyanarchaeum)。“精卫”与“海燕”的名字源于精卫填海的传说,寓意“精卫填海,百折不挠”,即微小古菌也能适应各种各样的极端环境并且生存繁衍。另外发现并命名了小古菌目(Parvarchaeales)中的一个新属——热海古菌属(Rehaiarchaeum),命名自云南腾冲热泉采样点——热海国家公园。
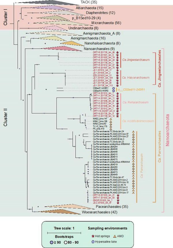
精卫古菌目与早期发现的DPANN古菌——ARMAN古菌中的Parvarchaeales 形成姊妹支系(图一)。通过代谢潜能分析发现,前者具有典型的DPANN古菌“回收型“的代谢方式,即利用外部环境或宿主“现成”的核苷酸和氨基酸等小分子合成自身大分子并产生能量。而Parvarchaeales则具有更加多样的代谢能力,可能通过糖酵解、三羧酸循环和电子传递链多种方式产能(图二)。通过比较基因组学分析,以及最适生长温度、最适生长温度pH(pI)等“逆向生态学”分析表明,精卫古菌目中的新属海燕古菌属是一种超嗜热菌,其最适生长温度(OGT)超过80˚C。它们通过编码超嗜热菌特异性基因反向螺旋酶(rgy),以及基因组和所编码蛋白组的本身特征,例如基因组精简化、高编码密度、高重叠基因比例和高温特异性的基酸组成偏好性来适应极端高温环境(图三)。而对于嗜酸类群,包括精卫古菌属和Parvarchaeales 支系,则具有由水平基因转移主导获得的差异化的酸适应性机制。分别通过特定基因形成难以通透质子的细胞膜,和外排质子以维持细胞内部环境稳定。进一步的进化历史重构表明,这些古菌支系具有共同的热起源,在后续进化中,海燕古菌属逐步适应更高温的生境,成为超嗜热菌,而Parvarchaeales支系则逐渐适应低温环境。另外,祖先节点具有近中性的等电位点(pI),表明共同祖先适应中性环境生存,而对酸性环境的适应性可能为后续通过水平基因转移主导的进化所产生(图四)。

图一 精卫古菌的系统发育位置

图二 精卫古菌与Parvarchaeales的代谢潜能

图三 精卫古菌与Parvarchaeales的比较基因组统计

图四 精卫古菌与Parvarchaeales的祖先性状重构
该研究揭示DPANN古菌对高温以及酸性极端环境的适应性机制,并对其相关祖先性状进行了重构。研究成果以Metagenomic Discovery of “Candidatus Parvarchaeales”-Related Lineages Sheds Light on Adaptation and Diversification from Neutral-Thermal to Acidic-Mesothermal Environments为题发表于学术期刊mSystems。bat365在线中国登录入口为该成果的第一完成单位。本论文得到国家自然科学基金的支持。