中大新闻网讯(通讯员陈永明)人体内过量的游离核酸可被核酸感受器识别而引起先天性免疫反应,释放出肿瘤坏死因子TNF-a或I型干扰素而产生严重的自身免疫疾病。阳离子聚合物可清除游离核酸而抑制其引起的炎症反应(团队前期研究:Nat Commun 2018; Angew Chem 2019; Sci Adv 2020; Adv Funct Mater 2020; Biomaterials 2021, 2022),然而阳离子聚合物材料存在较大的细胞毒性,在应用中可能存在安全风险,并且被材料结合游离核酸的药代也需要阐明。为了解决这一问题,bat365在线中国登录入口材料科学与工程学院陈永明和刘利新团队采用寡聚乙二醇化的聚咪唑模拟天然DNA酶来催化磷酸二酯键的水解,从而缓解与游离核酸相关的自身免疫疾病如类风湿性关节炎、Aicardi-Goutières综合征的症状。
许多天然的核酸水解酶以咪唑基团作为功能基团来催化磷酸二酯键的断裂,因此该项研究用侧挂咪唑基团的合成聚合物,并用寡聚乙二醇侧基以提高材料的水溶性和生物相容性,延长体内的滞留时间。由于该人工核酸酶采用的咪唑基团是比脂肪胺更弱的有机碱,对细胞和组织具有更好的生物安全性,解决了阳离子材料在体内使用的安全隐患。模拟酶在体内可降解游离核酸,有效抑制了相关炎症反应(图1)。

图1 聚咪唑通过模拟DNA水解酶的水解来抑制自身免疫疾病中DNA引起炎症的示意图,本报道在类风湿性关节炎和Aicardi-Goutières综合征动物模型上进行了验证。
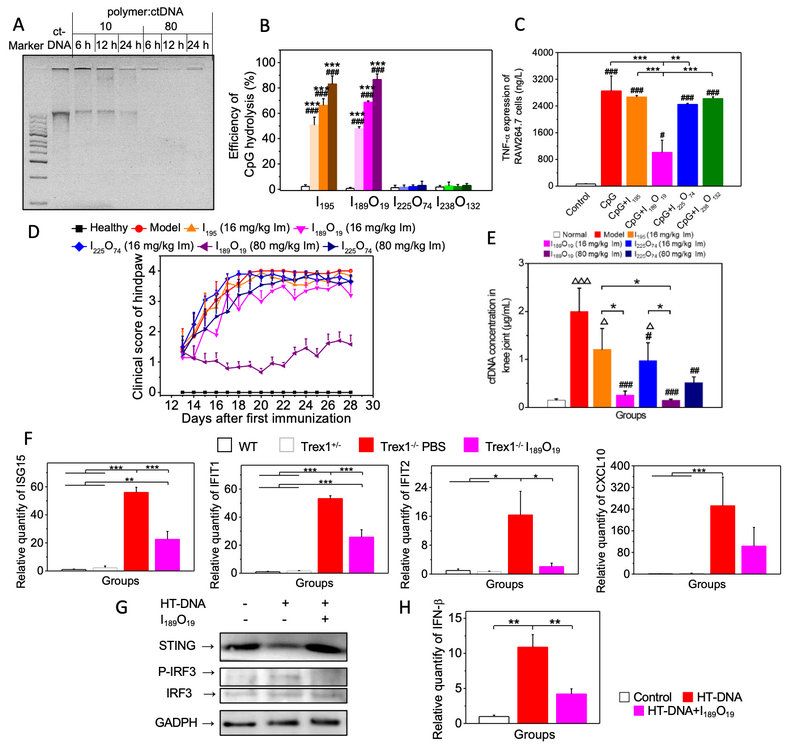
通过可控聚合反应,作者合成了四种不同咪唑和寡聚乙二醇的聚合物:I195、I189O19、I225O74和I238O132。提高寡聚乙二醇的含量虽然能提高材料水溶性,但是也会降低了咪唑基团的密度而降低了催化磷酸二酯键断裂的效率。适量寡聚乙二醇的聚咪唑I189O19可保持一定高的咪唑基团密度,具有有效的DNA水解效率,也表现出良好的生物相容性,从而能安全和有效地抑制由核酸引起的细胞内Toll样受体的激活(图2A-C)。

图2 (A、B)不同组成聚合物模拟酶催化DNA的水解能力表征;(C)模拟酶抑制RAW264.7细胞分泌细胞因子;(D)模拟酶对CIA大鼠模型后爪肿胀得分的影响;(E)聚咪唑材料治疗后CIA大鼠关节游离核酸的含量变化;(F)聚咪唑I189O19抑制Trex1缺陷小鼠中由细胞质DNA诱导的炎症,不同组的小鼠心脏中干扰素刺激基因的mRNA水平;聚咪唑I189O19抑制RAW264.7细胞内HT-DNA引起的(E)STING降解和IRF3的磷酸化,以及(F)IFN-b的表达。
该类聚咪唑可以抑制类风湿性关节炎CIA大鼠的炎症反应(图2D)。寡聚乙二醇的引入可以使得聚咪唑的水溶性增加而提高可注射的剂量,静脉注射高剂量的I189O19可获得比其他治疗组更有效的治疗效果,包括更好地抑制关节的肿胀、减少软骨的侵蚀、减少炎症细胞在滑膜的浸润等。同时,寡聚乙二醇能够提高材料在体内循环时间,降低材料在体内代谢的速率,从而提高在炎症关节处的滞留时间,更好地降解关节处多余的游离核酸(图2E),降低关节滑膜处IL-6和TNF-α等炎症因子水平以及MMP-3水平。
作者进一步研究聚合物模拟酶在Trex1酶缺失的小鼠的治疗效果。天然的Trex1酶缺陷导致机体细胞质DNA聚集, 使得cGAS介导I型干扰素的激增,从而引发遗传性Aicardi-Goutiéres综合征。动物实验证明七天腹腔注射I189O19可以有效地下调Trex1敲除小鼠心脏中干扰素刺激基因的水平(图2F),减少炎症细胞的浸润。研究还发现I189O19可有效地降解细胞质DNA,阻断由细胞质DNA如HT-DNA引起的STING的降解和IRF3的磷酸化,抑制IFN-b的表达(图2G,H)。
该工作揭示了聚合物基模拟DNA酶可有效降解体内多余的DNA并抑制相关免疫炎症反应,可通过降解炎症关节处的游离核酸来有效地抑制类风湿性关节炎的症状,可以在DNA酶缺失的小鼠模型中弥补DNA酶来抑制由多余DNA引起的炎症反应。因此,这种模拟DNA酶不仅可以降低自身免疫疾病中由于游离核酸引起的免疫反应,更能替补体内缺失的DNA酶抑制如Aicardi-Goutières综合征中由细胞内DNA引起的炎症反应。综上所述,该工作为治疗自身免疫疾病和自身炎症疾病提供了一种简单、安全、有效的新策略。
相关研究结果以“A Tailored Artificial DNase Blocks Sensor Activation and Prevents Autoimmune and Autoinflammatory Diseases”为题,于2023年2月28日发表在材料领域期刊Advanced Functional Materials。材料科学与工程学院博士研究生梁慧怡和杜逸博为该论文的共同第一作者,刘利新教授、陈永明教授为论文的共同通讯作者。bat365在线中国登录入口材料科学与工程学院为论文第一完成单位。该研究工作得到国家自然科学基金资助。