中大新闻网讯(通讯员葛振煌)嗜肺军团菌(Legionella pneumophila)是一类40多年来在世界各地包括我国被频繁报道的引起军团菌肺炎以及庞蒂亚克热的革兰氏阴性胞内病原细菌,是公共区域的重大安全隐患。全球每年都有几次军团菌的爆发流行,在国际上,军团菌肺炎已被多个国家列为法定传染病。
嗜肺军团菌具有由复制期和侵染期组成的双相生活周期,以保证其适应复杂变化环境时的存活和增殖。此外,胞内军团菌通过T4BSS分泌系统向宿主细胞内转运至少330种效应蛋白是其毒力的关键。军团菌生长和毒力因子及时、精细地表达,是保证其存活、增殖和引起疾病能力的关键。
bat365在线中国登录入口生命科学学院陆勇军教授团队长期从事病原细菌与宿主相互作用研究。团队前期发现酪蛋白水解蛋白酶P(ClpP)的蛋白水解作用对嗜肺军团菌至关重要,揭示了军团菌ClpP通过降解积累的CsrA蛋白丰度和调控csrA mRNA的转录表达,以蛋白水平和转录水平的双重方式调控CsrA在不同生活周期阶段的表达量。该研究证明了军团菌生长和毒力因子在双相生活周期中严谨的时序调控,是保证其存活、增殖和引起疾病能力的关键(Ge Zhenhuang, et al., Frontiers in Microbiology, 2019)。

图1 蛋白酶ClpP调控生长与毒力因子CsrA的表达
嗜肺军团菌存活和毒力的关键是双相生活周期和毒力蛋白-效应蛋白分泌的严谨调控。团队围绕“嗜肺军团菌致病力中双相生活周期和毒力的调控机制”继续开展研究,近期成果通过蛋白质组学系统地揭示了双相生活周期和细菌发病机制的完成很大程度上依赖于ClpP依赖性蛋白水解调节的蛋白质稳态。

图2 蛋白质组学揭示ClpP调控的蛋白谱
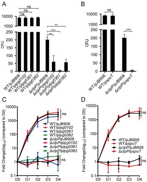
作者对军团菌双相生活周期中受控蛋白和底物蛋白的ClpP依赖性动态谱进行了表征,发现ClpP是生活周期依赖性蛋白表达的主要调控因子,并进一步发现嗜肺军团菌需要依赖ClpP的蛋白水解来监测脂肪酸生物合成相关蛋白Lpg0102/Lpg0361/Lpg0362和SpoT的丰度,以正常调节自身的分化。该研究首次明确了SpoT蛋白是该菌完整生活周期的复杂调控网络中最关键的调控因子。

图3 ClpP是调控双相生活周期依赖性表达蛋白的关键因子(绿色表示蛋白被ClpP调控,灰色表示蛋白不受ClpP调控)

图4 ClpP通过脂肪酸生物合成蛋白调控SpoT水平以生活周期的转换
该研究系统阐述了目前军团菌研究中最重要和亟待解决的一个问题,即双相生活周期和毒力是否一致性地被调控。团队的研究发现嗜肺军团菌的双相生活周期和毒力的调控是相互独立的,并鉴定了各自调控网络中可检验的关键蛋白。

图5 SpoT的表达不能恢复菌株的胞内存活和增殖能力

图6 ClpP通过调控生活周期-生长因子和效应蛋白-毒力因子的系统视图
这项研究全面揭示了涉及调节嗜肺军团菌双相生活周期和细菌毒力的关键代谢途径,完善了军团菌最重要的两个特征(双相生活周期和毒力)之间的调控网络,对嗜肺军团菌的防控和军团病的治疗具有重要指导意义。
该研究结果近期以“New Global Insights on the Regulation of the Biphasic Life Cycle and Virulence Via ClpP-Dependent Proteolysis in Legionella pneumophila” 为题,在线发表在国际经典蛋白质组学权威刊物Molecular & Cellular Proteomics,并被美国生物化学与分子生物学会官方新闻月刊ASBMB TODAY采访报道。bat365在线中国登录入口生命科学学院博士毕业生葛振煌为第一作者,陆勇军教授为通讯作者,bat365在线中国登录入口为第一完成单位。该研究获得广东省重点领域研发项目(2018B020205002)、广东长江慈善基金会(E2018096)和广东省自然科学基金会(2016A030311036)的资助。
论文链接:https://doi.org/10.1016/j.mcpro.2022.100233
ASBMB TODAY采访链接:https://www.asbmb.org/asbmb-today/science/112422/how-proteolysis-controls-the-legionnaires-pathogen