中大新闻网讯(通讯员李陈龙)高等植物的一生经历多个发育转型过程,包括种子到幼苗的转型,营养生长向生殖生长转型等。其中种子到幼苗的转型对植物的正常生长具有极为重要的作用。在种子到幼苗转型过程中,所有在种子成熟阶段特异发生的生命活动(称为种子成熟程序)需要被严格关闭,否则幼苗将出现胚性特征,严重者会导致转型失败,不能完成整个生命周期,影响农作物产量。因此,研究种子到幼苗转型过程具有重要的科学意义。
CHD3家族染色质重塑蛋白PICKLE(PKL)早在1997年就被报道,pkl突变体幼苗主根根尖出现胚性膨大结构(pickle root)(Joe et al.,1997),表明PKL参与了种子到幼苗转型过程中种子成熟程序的关闭,然而,其关闭种子成熟程序分子机制至今仍然不是很清楚。同时,与它在动物中的同源蛋白不同,PKL不形成类似动物中的NuRD复合体,且其也不含识别特异DNA序列的蛋白结构域,因此,PKL如何识别全基因组靶基因从而调控植物发育的分子机制也不清楚。
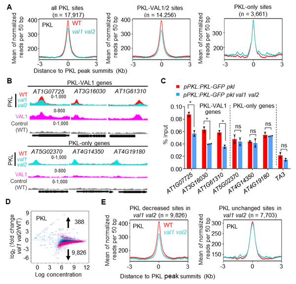
bat365在线中国登录入口生命科学学院李陈龙课题组阐述了PKL如何参与关闭幼苗中种子成熟程序这一过程,并且揭示了PKL结合到基因组的分子机制。研究团队首先采用ChIP-seq实验在拟南芥体内鉴定到了一万多个PKL直接靶基因,包括关键种子成熟基因AGL15,ABI3,FUS3,LEC1和LEC2,暗示PKL可能直接结合到这些种子成熟基因上发挥关闭种子成熟程序功能。为探究PKL蛋白是如何识别自身靶基因这一机制,团队成员对基因组上PKL结合位点的DNA序列元件进行分析,发现RY元件(CATGCA)显著富集在PKL结合位点上,而RY元件可以被B3转录因子VAL1/2特异识别结合并结合,而后者在幼苗中种子成熟程序的关闭过程也发挥了关键作用,暗示PKL可能与VAL1/2存在功能联系。蛋白互作实验表明PKL与VAL1/2在体内和体外均可以相互作用,遗传证据发现PKL参与了VAL1/2介导的幼苗中关闭种子成熟程序的信号途径,同时转录组数据表明pkl与val1 val1突变体中基因表达变化情况具有非常高的相关性。作者进一步对PKL与VAL1/2在基因组上的定位情况进行分析,结果发现PKL与VAL1/2在基因组上广泛共定位,并且在基因上的分布也十分相近,靶基因重叠的数目比例高达百分之七十以上(图1)。

图1. PKL与VAL1/2在拟南芥基因组中广泛共定位
那么VAL1/2是否可以招募PKL到靶位点上呢?通过ChIP-seq和ChIP-qPCR实验发现,在val1 val2突变体中PKL在PKL-VAL1/2共同靶基因(包括关键种子成熟基因AGL15,ABI3)上的结合显著降低,而在PKL特有的靶位点上PKL的结合则没有减少,表明VAL1/2确实可以招募PKL到它们的共同靶基因位点上。最后,通过碱基编辑技术对ABI3基因3’UTR区域的RY元件进行突变,发现在RY突变之后ABI3基因表达水平提高,且VAL1和PKL在此位点上的结合水平出现了显著下降,进一步证明了VAL1/2通过识别RY元件并与PKL相互作用,招募PKL结合到靶基因上去,发挥转录抑制的功能。

图2. VAL1/2直接招募PKL到它们的共同靶基因
综上,研究团队不仅揭示了PKL如何参与到幼苗中种子成熟程序的关闭过程的分子机制,同时也丰富了以VAL1/2为核心的种子成熟程序关闭调控网络,最后也详细论证了PKL如何识别并结合到靶基因这一重要机制,填补了植物中CHD3染色质重塑蛋白识别结合靶基因机制的空白(图3)。

图3. VAL1/2与PKL互作抑制种子成熟程序工作模型
该研究论文“The transcriptional repressors VAL1 and VAL2 mediate genome-wide recruitment of the CHD3 chromatin remodeler PICKLE in Arabidopsis”于2022年7月22日发表在植物学著名期刊The Plant Cell上。
bat365在线中国登录入口生命科学学院李陈龙教授为该论文的通讯作者,李陈龙课题组博士后梁振威为第一作者,bat365在线中国登录入口李剑峰教授和广东省农科院刘军研究员也参与了该研究。感谢中科院植物所林荣呈研究员为本课题提供的相关抗体支持。该研究得到国家自然科学基金面上项目的资助。