中大新闻网讯(通讯员唐艳丽)成年灵长类是否存在活跃的神经发生现象依然存在争论。2022年5月30日,bat365在线中国登录入口中山眼科中心刘胜/刘奕志/向孟清团队联合在Nature Neuroscience(影响因子25)在线发表研究论文“Single-cell transcriptomics of adult macaque hippocampus reveals neural precursor cell populations”。该研究全面绘制了成年灵长类的神经发生细胞图谱,优化的免疫荧光染色和神经前体细胞体外培养证实了成年食蟹猴海马存在活跃的神经发生现象。该研究对促进成体神经发生,修复受损的神经系统,如视觉功能损伤、运动障碍以及记忆丧失等疾病的最终治疗都具有重要的医学意义。
神经细胞是构成神经系统的基本功能单元,能编码、传递和解码信息,犹如构建高楼大厦的一砖一瓦。传统神经科学的观点认为神经元不能再生,一旦死亡,就是永久性的。青光眼、视神经损伤和视觉通路缺血等都可以导致视神经细胞的死亡,影响视觉功能,甚至造成失明。多巴胺神经元死亡会导致帕金森症,造成患者运动功能丧失。而阿尔茨海默病会导致与高级认知和记忆相关的神经元死亡,从而使记忆和认知功能下降。目前针对这些疾病,还缺乏有效的治疗方法。
海马齿状回是成年哺乳动物可以持续产生新生神经元的两个脑区之一。小鼠海马区的神经干细胞会分裂增殖并分化成新的神经元,并能与环路进行整合,发挥生理功能。而成年灵长类动物海马是否存在活跃的神经发生现象一直存在较大的争议。全面系统的研究灵长类的成年神经发生现象对最终治疗视觉功能损伤、中枢神经系统运动障碍以及记忆、认知功能障碍都具有重要的医学意义。
以往对成年灵长类大脑单细胞测序研究是使用单细胞核转录组测序(single nuclei RNA-seq)技术,只能检测到细胞核中的RNA,而本课题中研究人员优化和改进了灵长类脑组织的单细胞分离技术,首次在成年灵长类脑研究中使用了全细胞的单细胞转录组测序技术(single cell RNA-seq),绘制了成年食蟹猴(Macaca fascicularis)海马体神经发生的单细胞转录组图谱,并描述了他们的细胞分化轨迹以及基因调控网络(gene regulatory network,regulon)。结合经典分子标记、基因调控网络、数据整合以及细胞转录本瞬间态的RNA速度(RNA velocity)的方法,确立了神经发生过程中的关键细胞类型,包括放射状胶质样细胞(radial glia-like cells, RGL),中间前体细胞(intermediate progenitor cells,IPC),以及神经母细胞(neuroblast,NB)等。这些细胞类型及其分化轨迹的确立,在单细胞转录组水平上完整重构了灵长类神经发生分子过程(图1)。

图1解析成年灵长类海马体神经发生的单细胞转录组图谱。 a. 灵长类海马体单细胞测序技术路线图,荧光尼氏染色图是具有齿状回的食蟹猴海马结构;b. 对食蟹猴海马的单细胞数据UMAP降维分群展示图;c.免疫染色证明增殖的前体细胞的存在。
研究人员发现灵长类动物与小鼠的成年神经发生既存在共同点,又存在实质性差异,特别是通过细胞分化轨迹分析以及经典的神经发生的标志基因DCX免疫荧光染色,发现了成年灵长类动物海马体中存在大量的未成熟新生神经元,而成年小鼠中的未成熟新生神经元数量非常低,提示成年灵长类的神经网络可塑性与啮齿类存在重要差异。对这些物种间神经发生的共同性和差异性的研究,有助于利用小鼠的已经积累的丰富神经发生知识推动目前知之甚少的灵长类神经发生现象的研究,以及向临床方向转化。
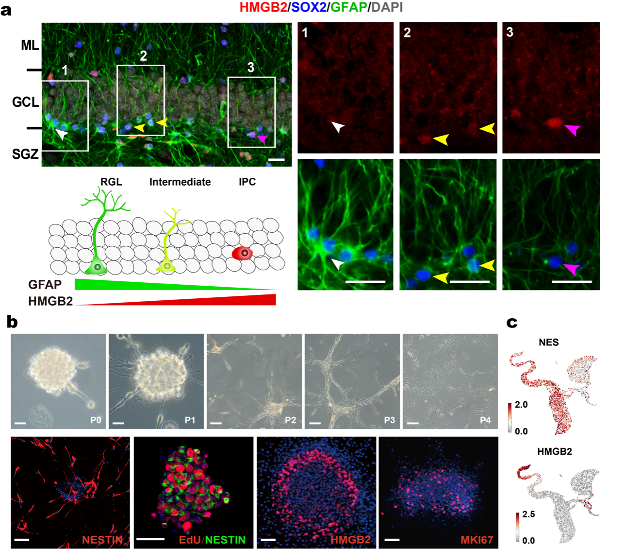
研究者发现在神经发生过程中,参与调控神经干细胞增殖的一个重要基因HMGB2 (High-Mobility Group Protein B2)。HMGB2蛋白可与染色质结合,参与基因表达的调控,其表达量与RGL 向IPC 的转化过程密切相关。这一基因的发现对进一步研究调控神经干细胞增殖具有重要意义(图2)。

图2 成年灵长类海马体神经发生的关键调控基因及体外验证。a.免疫荧光染色证明HMGB2 基因表达量与RGL 向IPC 的转化过程密切相关; b.分离培养的成年食蟹猴海马细胞具有多次分裂及传代潜能,并表达典型的神经干细胞标志物;c.单细胞测序证明体外培养海马细胞表达典型的神经干细胞标志物基因。
为进一步验证成年灵长类动物海马存在神经前体细胞和具有神经发生的潜能,研究人员通过分离培养成年食蟹猴海马细胞,获得了具有多次分裂及传代潜能的神经前体细胞,并应用单细胞测序和免疫荧光染色等技术证明该细胞具有典型的神经干细胞属性,不仅表达多种神经干细胞的分子标记,而且能够向神经元及胶质细胞方向分化。结合体内实验的数据,进一步证实了成年灵长类动物海马存在神经前体细胞和神经发生现象(图2),在干细胞治疗以及药物筛选方面具有广泛的应用前景。
bat365在线中国登录入口中山眼科中心、眼科学国家重点实验室为本论文第一单位。bat365在线中国登录入口中山眼科中心的郝赵哲、韦佳如、肖冬长为本论文共同第一作者,bat365在线中国登录入口中山眼科中心的刘胜研究员,刘奕志教授和向孟清教授以及European Bioinformatics Institute 的苗智超研究员为本文共同通讯作者。
论文链接:https://doi.org/10.1038/s41593-022-01073-x