中大新闻网讯(通讯员黄巧莹)bat365在线中国登录入口中山医学院黎明涛教授团队近期在神经科学主流期刊Journal of Neuroscience(中科院1区TOP)杂志在线发表题为“CREB inactivation by HDAC1/PP1γ contributes to dopaminergic neurodegeneration in Parkinson's disease”的研究论文。该研究发现帕金森病患者黑质多巴胺神经元内促存活转录因子CREB去磷酸化失活是多巴胺神经元退化死亡的重要原因,并证明了帕金森病发生时CREB与HDAC1/PP1γ复合物相互作用增加是其失活的重要机制,为帕金森病神经保护治疗提供了新的候选靶点和候选药物。
帕金森病(Parkinson’s disease, PD)为全球第二大神经退行性疾病,我国患者总数已逾500万。PD的病理特征是中脑黑质多巴胺能神经元选择性、进行性死亡,导致纹状体多巴胺含量不足,患者出现静止性震颤、肌肉僵直、姿势不稳、运动迟缓等锥体外系运动症状。目前临床上主要以多巴胺的前体药物左旋多巴进行替代治疗,但治疗3-5年后疗效减退,尚无可延缓疾病进展的药物,其根本原因是缺乏针对“黑质多巴胺神经元死亡”的保护药物和手段。因此,开展多巴胺神经元死亡机制研究,确立有效治疗靶点,具有重要的科学意义和社会价值。
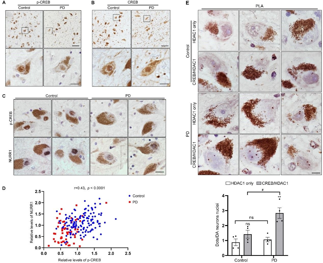
cAMP反应元件结合蛋白(CREB)是神经元中极为重要的促存活转录因子。研究团队首次在PD患者尸检脑组织中观察到了黑质DA神经元CREB去磷酸化失活,进而在PD小鼠模型中进行系列实验,发现CREB在去磷酸化过程中与磷酸酶PP1γ相互作用增加,组蛋白去乙酰化酶HDAC1与PP1γ组成性形成复合物,介导了其与CREB的相互作用。研究团队进一步利用人脑组织切片证实了PD患者黑质多巴胺神经元中CREB与HDAC1结合确实较正常人增多。在此基础上,研究团队利用腺相关病毒在PD小鼠黑质导入一种CREB突变体(ΔCREB M1)阻断CREB与HDAC1结合,可恢复CREB的磷酸化及其转录活性,并对PD小鼠具有神经保护作用。此外,研究团队观察到组蛋白去乙酰化酶抑制剂曲古抑菌素A给药可阻断CREB与HDAC1结合,对PD小鼠具有神经保护、改善运动症状的治疗作用。

图注:PD患者尸检脑组织中黑质多巴胺神经元CREB去磷酸化失活(A-D)及CREB/HDAC1结合增多(E)
中山医学院黎明涛教授和黄巧莹特聘副研究员为本文的共同通讯作者,博士生许潇依和何鑫为本文共同第一作者,马珊珊副教授为本文的人脑组织样本获取做出了重要贡献。本研究受国家自然科学基金、国家重点研发计划、广东省重点领域研发计划、广州市科技计划的资助。
论文链接:https://www.jneurosci.org/content/early/2022/04/27/JNEUROSCI.1419-21.2022