2021年8月13日,我校中山眼科中心的苏文如教授、郑颖丰教授合作开展研究,作为共同通讯作者在国际著名期刊PNAS上发表了题为“Effects of sex and aging on the immune cell landscape as assessed by single-cell transcriptomic analysis”的研究论文。在单细胞层面揭示了性别与衰老对外周血免疫细胞的影响。
性别是影响人生长、发育、行为、思维的重要生理因素。性别差异影响全身各个系统,包括免疫系统。而衰老是进行性的、多系统的、不可逆的功能减退状态。研究表明,不同年龄阶段的男性与女性在感染性疾病、自身免疫性疾病、疫苗的免疫反应表现不同。80%的自身免疫性疾病好发于女性,免疫应答在女性中更强,女性对接种疫苗的反应性也更好。性别与年龄是影响机体免疫系统应答的基础要素,因此,探索不同性别与年龄状态下,机体免疫系统的细微差异,对于揭示不同人群中免疫相关疾病发生的潜在机制,具有重要的意义。
在这项研究工作中,研究人员利用单细胞RNA测序,对不同年龄与性别志愿者的外周血单个核细胞进行单细胞水平的转录组分析,并通过相关实验验证其中重要结论。通过细胞亚群比例比较、差异基因的功能分析、细胞间相互作用分析等,首次在单细胞层面精准地绘制了不同性别与年龄的外周血单个核细胞的免疫图谱(图一)。

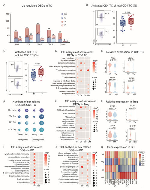
该研究发现,年轻人群中,男女间的免疫差异更加集中在B细胞与单核细胞,而在老年人群中则主要集中在自然杀伤细胞(NK)。衰老会扩大不同性别之间的免疫细胞差异。相对于老年女性,老年男性的NK细胞高表达GZMH, PRF1, JUNB等炎性相关基因。此外,通过亚组分析,研究人员发现,衰老对NK细胞的影响,主要集中在NK2细胞(图二)。

同时还发现,与适应性免疫息息相关的T细胞和B细胞在女性中更显“活性”,相关的激活信号通路富集更加明显。在CD4+T细胞中,调节性T细胞是在男女间差异最为明显,而调节性T细胞的稳态对机体的免疫耐受具有重要意义。在B细胞中,研究人员发现,与B细胞激活相关的基因表达随着衰老而逐渐降低,而炎性衰老相关基因表达则随之升高(图三)。

此外,还通过细胞间通信分析,指出了细胞信号通路和免疫细胞相互作用的潜在性别差异。女性树突状细胞和B细胞之间BAFF/APRIL信号的增加,可能是女性B细胞介导自身免疫病更高发病率的原因之一。而男性则表现出更强的促炎相关通路(图四)。

综上,这项工作利用单细胞测序等技术,扩展了我们对于性别与衰老对机体外周血免疫系统影响的认识;为探索性别与衰老在眼免疫性疾病(如白塞病眼病等)发病机制中的潜在意义与影响提供了新的方向。
我校中山眼科中心为第一单位,该项目研究得到国家重点研发计划的支持。