科研新闻

首页 > 科研新闻 > 正文

生命科学学院赖德华副教授团队发现真核生物中心体的关键结构蛋白

稿件来源:生命科学学院 发布日期:2021-03-09 阅读量:

锥虫是一类血液鞭毛虫,是探究中心体的功能及进化起源领域不可替代的重要模型。其中心体具有以下几个重要特点:1)母中心粒特化为基体长出鞭毛,易于观察和辨别。2)基体不参与细胞核染色体的分裂,而是参与动基体DNA(kDNA,即相当于其他真核生物的线粒体DNA)的分裂,形成kDNA-TAC-基体复合体。3)基体连接的kDNA容易被染色观察。

中心体(基体)的自身结构稳定和其维系的遗传信息稳定均是真核细胞生存发育的重要基础。在细胞增殖中,中心体的严谨复制和分离在时间和空间上精确受控。这个过程需要中心粒连接纤维(Linker)负责连接同一对中心体中的母子中心粒。Linker是解释哺乳动物细胞中心体数量控制和遗传模式的关键结构,它的适时存在和解体对细胞周期的正常运作至关重要。此结构自1981年的电镜研究中发现以来,其组成蛋白却一直未被鉴定。

我校生命科学学院赖德华副教授团队,与牛津大学英国皇家学会会员Keith Gull教授以及英国牛津布鲁克斯大学Flavia Moreira-Leite研究员合作,另辟途径,以布氏锥虫为材料,历时数年,鉴定发现锥虫BBLP是Linker的组成蛋白。合作团队通过荧光蛋白融合原位标记技术,发现BBLP定位于基体和原基体之间。后续的RNA干扰等实验发现若BBLP缺失则导致原基体定位和分配异常,乃至后续基体成熟异常直至细胞死亡。这些结果证实BBLP起着连接基体和原基体的Linker功能(图1),确认其为真核生物的首个Linker蛋白,填补了真核生物中心体Linker蛋白未知的空白。该研究成果揭示了锥虫的基体自身装配和遗传的关键分子机制(图2),促进了真核生物中心体起源与演化的研究。

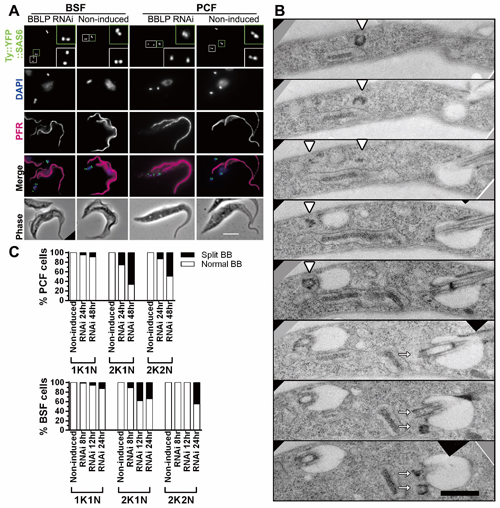
图1 RNA干扰BBLP后细胞和基体的早期性状。A)RNA干扰8小时的荧光显微镜照片;B)RNA干扰72小时的电镜照片;C)RNA干扰后的基体原基体距离。

图2 哺乳动物细胞和锥虫细胞的细胞周期模型。1和2示已成熟母中心粒(基体)和即将(刚)成熟母中心粒(基体);3和4示新装配的子中心粒(原基体)红色示连接体(Linker)。

题为“A specific basal body linker protein provides the connection function for basal body inheritance in trypanosomes”的研究成果已在美国科学院院刊PNAS发表。该研究发现了非洲锥虫病病原体-布氏锥虫(Trypanosoma brucei)的一种中心体蛋白,发现其起着连接母中心粒(基体)和子中心粒(原基体)的关键功能,正是相关领域生物学家苦苦寻找了近40年的Linker蛋白,因此被命名为基体Linker蛋白(BBLP)。BBLP的出现填补了真核生物中心体Linker蛋白未知的空白,揭示了锥虫科物种的中心体复制与遗传特征,也促进了真核生物中心体起源与演化的研究(图2)。

我校生命科学学院为该工作的第一完成单位,赖德华副教授为该论文第一作者和通讯作者。本项工作获得国家自然科学基金青年项目(31402029)、国家自然科学基金面上项目(31772445)、广东省自然科学基金面上项目(2014A030313164)、广东省杰出青年科学基金(2016A030306048),欧盟居里夫人国际访问学者项目(PIIF-GA-2009-252589)和英国Wellcome Trust项目(WT066839MA和104627/Z/14/Z)的资助。

论文链接:https://doi.org/10.1073/pnas.2014040118

新闻投稿