植物的生长发育过程涉及到特异基因的抑制和激活。在分子水平上,每一次发育转型都伴随有大量特定基因的选择性抑制与激活,以适应特定发育时期的需要。Polycomb group (PcG)蛋白是一个在进化上保守的沉默基因表达的系统。PcG蛋白对包括植物在内的真核生物的生长发育至关重要。该系统的异常往往导致前一阶段特异基因不能被正常抑制,引发严重的发育异常表型,无法完成整个生命周期。PcG蛋白在靶基因上建立抑制基因转录的组蛋白修饰达到沉默基因表达的目的,因此准确识别靶基因,对于PcG蛋白行使其功能至关重要。然而,PcG蛋白自身不具有识别DNA的结构域,因此PcG蛋白如何识别靶基因的机制依然不清楚。
在植物中,PcG蛋白同样在植物的生长、发育、生物与非生物应答等多方面扮演至关重要的角色。由于植物不能移动,因此相比动物,植物更加依赖于通过及时快速调节基因的表达水平来完成它们对外界环境变化的响应。在植物中,对上述问题的深入研究不仅对于理解Polycomb沉默这一重要表观遗传机理有重要的科学意义,同时对理解植物基因转录如何应答内源发育信号和外界环境变化具有重要的理论价值。
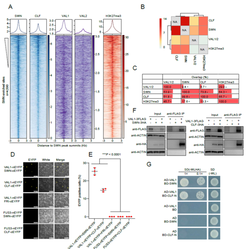
近日,我校生命科学学院李陈龙课题组在植物多梳蛋白复合体2(PRC2)识别靶基因机制方面取得了重要的新进展。在这项工作中,研究团队通过表观基因组的系统研究,发现转录抑制因子VIVIPAROUS1 (VAL1) 和 VAL2能在全基因组范围内招募PRC2复合体到其靶基因上。先前的研究发现VAL1/2参与PRC2抑制基因表达,但是其具体机制并不是十分清楚。在这项研究中,研究团队发现val1 val2的双突变体表现出与PRC2突变体swn clf类似的表型以及转录组。进一步研究发现,VAL1/2能够直接与PRC2复合体催化亚基SWN/CLF互作(图1)。全基因组范围内ChIP-seq靶基因分析表明VAL1/2结合到大量的PRC2复合体的靶基因上(图1)。突变VAL1/2导致PRC2复合体与靶基因的结合能力大大下降,并且导致全基因组范围内的H3K27me3修饰的重排。最后,研究团队发现由VAL1/2介导的PRC2复合体招募机制独立于先前报道的其它招募机制。综上,这项工作发现转录抑制因子VAL1和VAL2能直接招募植物PRC2复合体识别靶基因,对理解植物PRC2复合体调节植物基因表达的机理具有重要理论意义。

图1:VAL1/2直接与PRC2复合体催化亚基SWN/CLF互作, 且结合到大量的PRC2复合体的靶基因上。

图2:VAL1/2招募PRC2复合体的工作模型。VAL1/2能直接与PRC2复合体催化亚基SWN和CLF互作,并招募它们到靶基因上进行H3K27me3催化,抑制靶基因的转录。
研究成果“The transcriptional repressors VAL1 and VAL2 recruit PRC2 for genome-wide Polycomb silencing in Arabidopsis”于2020年12月4日在国际著名刊物Nucleic Acids Research上在线发表。我校生命科学学院李陈龙教授为该论文唯一通讯作者,课题组博士后袁良兵为第一作者。该研究得到了国家自然科学基金面上项目,广东省自然科学基金及中央高校科研业务费的支持。