北京时间2月4日,国际高水平学术期刊Nucleic Acids Research在线发表了我校医学院侯琳琳副教授课题组、中科院广州生物医药与健康研究院、鲍习琛课题组和香港大学Ralf Jauch课题组共同合作的科研成果“Concurrent binding to DNA and RNA facilitates the pluripotency reprogramming activity of Sox2”,该成果揭示了转录因子Sox2同时结合DNA和RNA并协同调控体细胞重编程的新机制,着重强调了在体细胞重编程过程中Sox2与RNA的直接相互作用的功能。我校医学院为第一完成单位,侯琳琳副教授为第一作者兼通讯作者。

大约8%左右的核酸结合蛋白具有同时结合DNA和RNA的属性(DNA- and RNA- binding proteins, DRBPs)。这些DRBP广泛参与mRNA加工、转录调控、DNA复制、DNA修复、应激反应和凋亡等生物学事件。Sox转录因子是胚胎发育和细胞重编程过程中确定细胞命运的重要的调控因子,它在多能干细胞和神经干细胞的更新和分化等过程中发挥了重要作用。此前一些证据表明,Sox2、hnRNP家族成员和长非编码RNA(RMST)相互作用,调控神经细胞分化,然而,Sox2是否直接与RNA结合? Sox2的哪些结构域负责与RNA直接相互作用?在细胞重编程的过程中,DNA与RNA的结合功能如何相互协作? 都是需要深入研究的科学问题。

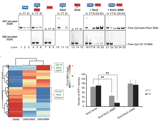
课题组研究人员通过PAR-CLIP和RNA SELEX确认了Sox2与RNA直接相互作用,进一步的测序分析发现Sox2偏好性结合一个CCCY核心基序和一个CGCG的二级基序。随后,研究人员利用EMSA和RNA免疫沉淀(RNA-immunoprecipitation assay)等手段确定了Sox2的RNA结合结构域(RBM),该结构域具有优先结合富含GC的RNA序列的特征。另外,通过RNA fishing实验和竞争性结合实验等的进一步分析,发现在DNA和RNA共同存在的情况下,Sox2使用其HMG结构域结合同源DNA序列,并同时利用RBM结构域在体外介导三元RNA/Sox2/DNA复合物的形成。除此之外,通过比较Oct4、Klf4、c-Myc (OKM)“鸡尾酒”以及不同Sox2突变体诱导下iPSC生成的效率发现,删除Sox2 的RBM结构域会影响iPSC的生成,并且显著地改变了体细胞重编程过程中的选择性剪接事件。
该研究加深了人们对Sox2蛋白调控多能性重编程机制的理解,进一步阐明了DRBPs对RNA代谢的调控机制。这项工作得到了国家自然科学基金青年科学基金项目(31501058)、中科院青年创新促进会优秀会员项目(2015294)、广东省杰出青年基金(2018B030306042)、科技部重点研发专项(2016YFA0100701)和广东省实验室创新团队等项目的资助。
论文链接:https://academic.oup.com/nar/advance-article/doi/10.1093/nar/gkaa067/5722045