科研新闻

首页 > 科研新闻 > 正文

生命科学学院李文均教授课题组在高温热泉极端环境烷烃代谢的微生物进化与起源研究取得积极进展

发布日期:2019-12-04 阅读量:

甲烷是地球上重要能源物质,具有极高的工业应用价值,同时也是一种温室气体,对诸如碳素的生物地球化学循环和全球气候变化有着深远影响。已有研究表明微生物介导的产甲烷作用主要由广古菌门(Euryarchaeota)中少量支系完成,近期研究却发现除传统的广古菌门外,其它古菌门中,如深古菌门(Bathyarchaeota)、韦斯特古菌门(Verstraetearchaeota)等也发现相关微生物具有甲烷代谢能力。即便如此,人们对未知甲烷代谢古菌的探索仍少之又少,其生态功能以及进化起源也尚未可知。

图1. 具有甲烷/烷烃代谢能力的微生物

图2.甲烷/烷烃代谢菌的代谢通路图

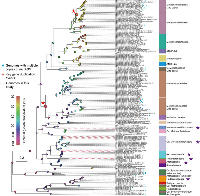
图3.甲烷/烷烃代谢菌祖先节点最适生长温度推测

近期,我校生命科学学院李文均教授课题组在国际知名学术期刊Nature Communications发表题为“Insights into ecological roles and evolution of methyl coenzyme M reductase containing hot spring Archaea”的学术论文。研究表明:滇藏热泉生态系统中蕴含着丰富的微生物资源,包含大量的系统发育位置未知且功能奇特的神秘、新颖的微生物类群。课题组结合宏基因组学测序技术和生物信息学手段从中重构出14个具有甲烷/烷烃代谢能力的微生物基因组(图1),其系统发育多样性极高且独特,广泛分布于韦斯特古菌门、哪吒古菌门(Nezharchaeota)等TACK超级门中。值得一提的是,该课题组首次于奇古菌门(Thaumarchaeota)中发现其具有产甲烷功能。此前,奇古菌门以其好氧氨氧化能力而为众人所熟知,而课题组首次对其厌氧状态下产甲烷能力的发现表明我们目前对此门认知的局限性,神秘的自然界或将远远超出我们的认知。此外,组学技术的发展或将指引我们对其进化历史进行更全面的认知。课题组对这些未知生命的代谢特征进行了揭示,并发现除却传统的氢营养型产甲烷菌外,还有多种氢依赖的甲基营养性产甲烷菌,他们可吸收热泉生态系统中多种甲基底物以完成甲烷的产生(图2)。通过进化基因组分析,课题组还对古菌祖先的进化起源进行了推测,研究发现对于具有产甲烷能力的微生物类群,其甲烷代谢关键基因mcrABG相对较为保守,并无明显的水平基因转移时间发生;而对于烷烃氧化的微生物类群,水平基因转移对其多样性塑造有着深远影响。基于甲烷代谢基因的保守性,课题组对其祖先序列进行了序列重构,从而来推测祖先序列的最适生长温度,结果表明具有mcrABG标记基因的微生物类群或起源于高温生境(图3)。另外,由于 TACK和ASGARD超级门中,以及广古菌门中大部分支系均具有甲烷/烷烃代谢能力,且相应微生物相比其它同支系微生物有着更为悠久的进化历史(图1),因此,课题组猜测地球早期生命中,古菌的祖先或具有甲烷和烷烃代谢能力。

我校生命科学学院博士后花正双、香港大学土木工程学院博士后王玉林和澳大利亚昆士兰大学化学与分子生物科学学院Paul N Evans为共同第一作者,我校生命科学学院李文均教授、香港大学土木工程学院张彤教授和澳大利亚昆士兰大学化学与分子生物科学学院Gene W Tyson教授为并列通讯作者,bat365在线中国登录入口为第一通讯单位。该研究工作得到了国家科技部科技基础资源调查专项、国家自然科学基金“水圈微生物驱动地球元素循环的机制”重大研究计划重点项目、中国博士后科学基金、广东省自然科学基金研究团队项目、广州市民生科技规划项目的支持。

论文链接:https://doi.org/10.1038/s41467-019-12574-y

新闻投稿