中大新闻网讯(通讯员夏炜)光动力疗法(Photodynamic Therapy,PDT)是一种非侵入性治疗方式,在个性化医疗中获得了极大的普及。在特定波长光的激发下,光动力疗法的核心——光敏剂将细胞组织中的分子氧转化为高细胞毒性的活性氧物种(ROS),从而诱导肿瘤细胞死亡。凭借光稳定性强等优异的光物理性能,过渡金属配合物(钌、铱和铼等)作为光敏剂受到越来越多的关注,其中金属光敏剂的肿瘤靶向递送策略也变得愈发重要。此外,越来越多的研究表明,由于固有的乏氧趋向性,静脉注射的细菌通过血液循环系统能够靶向、穿透肿瘤组织并在肿瘤部位定殖,因此细菌被认为是靶向肿瘤的候选载体。
近日,bat365在线中国登录入口化学学院的夏炜教授、毛宗万教授和温州医科大学的沈建良教授合作,开发了一种新型铱(III)光敏剂-细菌杂交体(Ir-HEcN),其能够靶向肿瘤部位,在光照下实现肿瘤的光动力免疫治疗。课题组首先对益生菌E. Coli Nissle 1917 进行基因工程改造,使其表面过表达HaloTag蛋白,并合成了带有氯代正己烷结构的环金属铱(Ⅲ)配合物IrCl。基于HaloTag蛋白与氯代正己烷结构之间形成的共价键,IrCl可以稳定地锚定在Nissle 1917 表面。(图1)

图1 :(a)光敏剂IrCl的合成(b)铱(Ⅲ)光敏剂杂合体的构建(c)通过光动力免疫治疗消除实体瘤的示意图
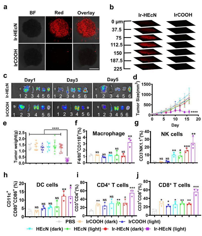
相比于铱配合物,杂合体具有更优异的肿瘤渗透性。此外,凭借Nissle 1917的肿瘤部位定殖特性,与铱配合物不同的是,杂合体具有更高的肿瘤靶向性。因此,在525 nm绿光的激发下,杂合体能够显著抑制乳腺肿瘤的生长。最后,肿瘤部位的免疫细胞的流式分析结果表明:无论是先天性免疫的巨噬细胞和自然杀伤细胞,还是适应性免疫的树突状细胞、CD4+ T细胞和CD8+ T细胞, 杂合体+光照组都表现出最高的浸润率。(图2)

图2. (a)(b)MDA-MB-231细胞球磷光成像 (c)荷瘤小鼠各器官及肿瘤离体成像(d)荷瘤小鼠肿瘤生长曲线(e)荷瘤小鼠肿瘤体积(f)(g)(h)(i)(j)肿瘤部位免疫细胞浸润率
此项工作设计并构建了第一例铱光敏剂修饰的细菌杂合体。在525 nm绿光的激发下,该杂合体会导致肿瘤细胞发生焦亡并促进先天性免疫细胞(巨噬细胞、自然杀伤细胞)和适应性免疫细胞(树突状细胞、CD4+ T细胞和CD8+ T细胞)的浸润,最终实现肿瘤的光动力免疫治疗。此外,该肿瘤靶向策略也可能适用于其他抗肿瘤金属药物。
该研究成果发表在Angewandte Chemie International Edition上,并被评选为热点文章。bat365在线中国登录入口化学学院博士研究生林文凯和温州医科大学硕士生刘宇(现为bat365在线中国登录入口化学学院博士研究生)为该论文的共同第一作者,温州医科大学的沈建良教授、bat365在线中国登录入口化学学院的毛宗万教授和夏炜教授为该论文的通讯作者。本论文受到了国家重点研发计划、国家自然科学基金和浙江省自然科学杰出青年基金等项目的支持。
论文链接:https://onlinelibrary.wiley.com/doi/10.1002/anie.202310158