中大新闻网讯(通讯员门雪娇)近日,bat365在线中国登录入口附属第三医院脑病中心陆正齐教授团队在国际权威期刊Microbiome发表题为“Gut microbes exacerbate systemic inflammation and behavior disorders in neurologic disease CADASIL”的研究论文。bat365在线中国登录入口附属第三医院脑病中心神经内科陆正齐教授、bat365在线中国登录入口医学院赵文婧教授、bat365在线中国登录入口医学院牟相宇副教授为共同通讯作者,bat365在线中国登录入口医学院刘胜博士后、bat365在线中国登录入口附属第三医院脑病中心神经内科门雪娇主治医师、bat365在线中国登录入口医学院郭杨博士为论文共同第一作者。
CADASIL全名为伴有皮质下梗死和白质脑病的常染色体显性遗传性脑动脉病(Cerebral autosomal dominant arteriopathy with subcortical infarcts and leukoencephalopathy),是由NOTCH3突变引起的最常见的单基因遗传性脑小血管病,发病率约为千分之三,临床早期主要是偏头痛和焦虑抑郁,中年之后表现为中风和血管性痴呆等,具有早发病、高致残率和高经济负担的特点。既往研究证实,CADASIL疾病的临床表型受遗传因素和其他因素的共同作用。然而,在世界范围内,目前该病尚无针对遗传病因的治疗。研究表明,炎症免疫机制在CADASIL的发生发展中发挥重要作用。因此,探究该病免疫相关的发病机制对疾病的治疗有着重要的临床意义。
肠道微生物,和人体的免疫系统密切联系,被认为是人体的第二基因组,参与了多种神经系统疾病的发生发展。目前只有一篇16S rRNA基因测序的研究发现了与CADASIL疾病相关的肠道菌群菌属。然而,相关肠道微生物菌种在CADASIL中的作用和功能尚未可知。基于此,本研究探究肠道微生物通过脑肠轴作用于CADASIL的机制。
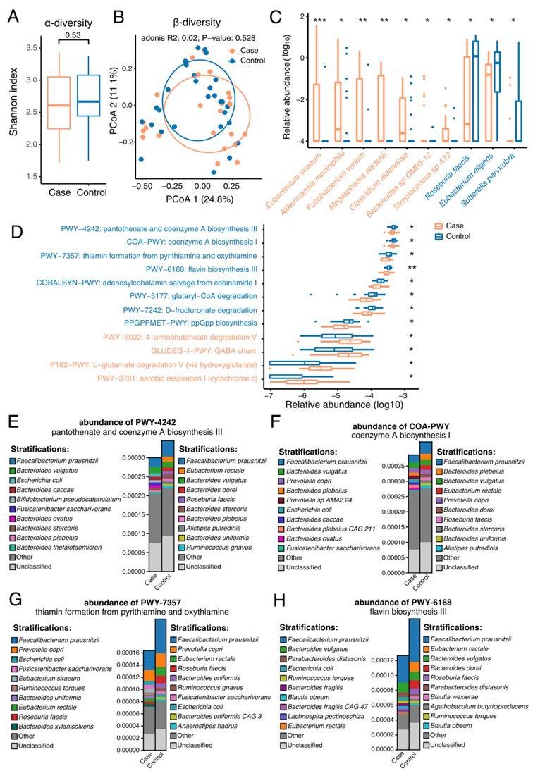
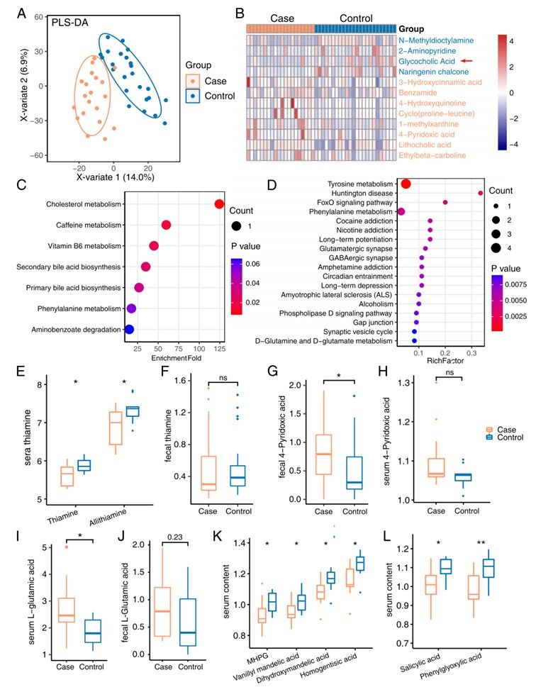
研究首先对CADASIL患者及家属对照的粪便和血清样本进行多组学分析,多组学研究表明CADASIL患者的肠道微生物组成、功能及代谢较对照组发生了一些显著的改变(图1、2)。

图1:CADASIL患者肠道微生物的组成和功能发生了一些改变

图2:CADASIL患者的粪便和血清代谢物的差异
宏基因组的功能通路分析表明,γ-氨基丁酸(GABA)相关代谢通路在患者的肠道菌群中显著富集;血清代谢组和神经递质检测结果也表明,谷氨酸/γ-氨基丁酸(Glu/GABA)比例在患者中显著偏高。研究团队进一步分析了GABA相关代谢通路中的5个酶,发现GABA氨基转移酶的丰度在患者组中显著偏高,并且E. siraeum和M. elsdenii对该酶的丰度起到了重要的贡献作用,而这两种细菌都是患者里显著高于健康家属。以上发现提示E. siraeum和M. elsdenii可能通过调节Glu/GABA比例进而影响CADASIL的表型。
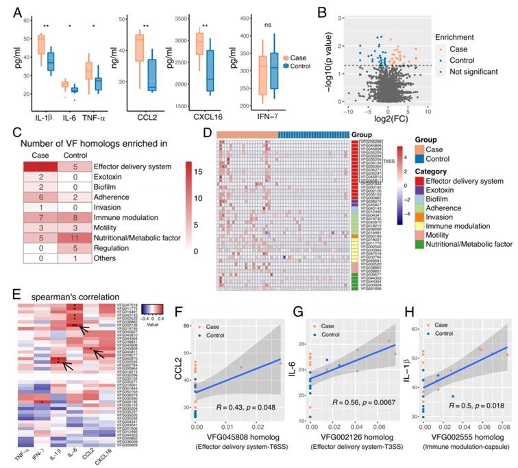
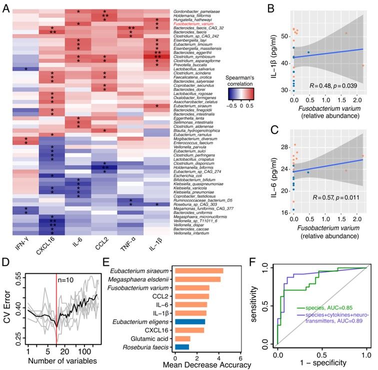
研究团队继续发现,CADASIL患者有五种血清炎症因子显著升高,它们与肠道菌群的毒力因子相关,其中IL-1β与毒力因子VFG002555正相关(图3)。基因组分析发现F. varium拥有与VFG002555高度同源的蛋白(>50%)。肠道细菌和炎症因子的关联分析也显示F. varium与IL-1β和IL-6正相关(图4)。

图3:CADASIL患者的血清炎症因子升高,且与肠道菌群的毒力因子相关。

图4:CADASIL患者肠道微生物与血清炎症因子的关系
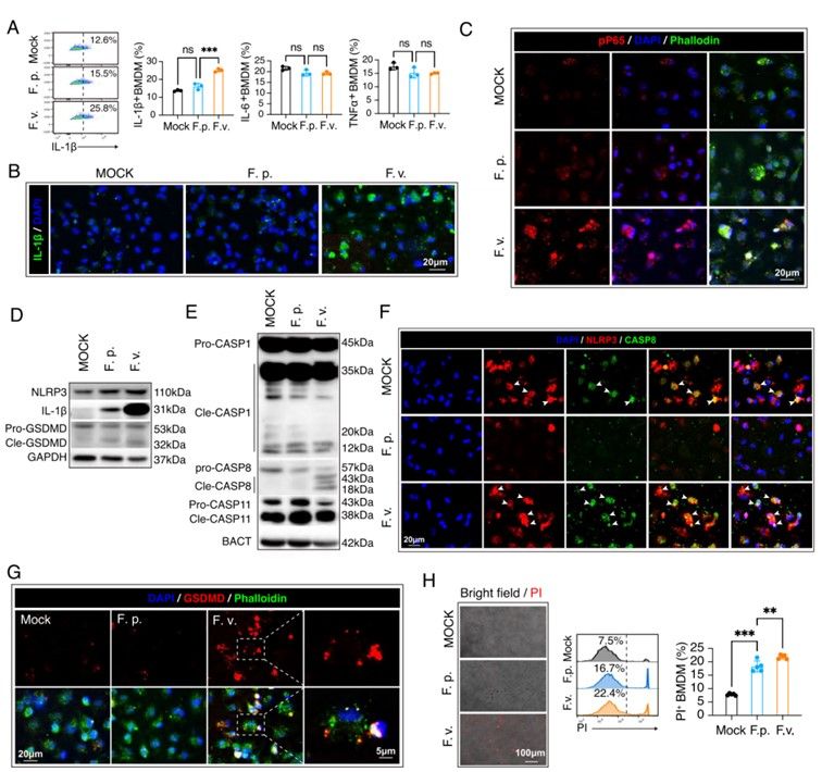
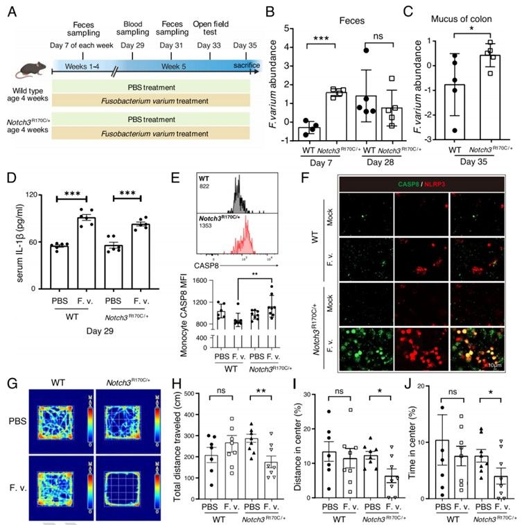
为明确F. varium在CADASIL疾病中的作用,研究团队首先应用细胞模型研究患者来源的F. varium的可能促炎机制,发现F. varium诱导巨噬细胞中非典型Caspase 8炎症小体的激活(图5)。进一步在Notch3鼠模型中对该机制进行验证,靶向培养和机制研究提示患者来源的F. varium菌种引发Notch3突变小鼠巨噬细胞中caspase-8依赖的非典型炎症小体激活及行为障碍(图6)。

图5:应用细胞模型研究患者来源的F. varium的作用机制

图6:在小鼠模型中验证F. varium在CADASIL发病中的作用和功能
本研究中,bat365在线中国登录入口附属第三医院陆正齐教授团队联合bat365在线中国登录入口医学院从事炎症性疾病基础研究的赵文婧教授团队,以单基因遗传性脑小血管病为研究对象,揭示了肠道微生物通过脑肠轴诱发系统性炎症,从而促进CADASIL发生发展的机制,为未来从炎症免疫机制出发进一步提出切实有效的CADASIL治疗手段提供了理论基础。