中大新闻网讯(通讯员张玉琦)螺传寄生虫病如血吸虫病、肝吸虫病、广州管圆线虫病等是严重危害人类健康的寄生虫病。钉螺、双脐螺、水泡螺、福寿螺和褐云玛瑙螺等腹足纲动物螺类作为寄生虫的中间宿主,是螺传寄生虫病传播的关键环节。因此,“灭螺”是控制血吸虫病等螺传寄生虫病最有效的防治对策。
传统灭螺方法/技术主要有物理和化学方法,由于受到环境保护要求的约束和限制,其应用越来越受到限制。因此,迫切需要研发新的、绿色环保的灭螺技术。
近年来,随着微生物组学研究的深入,利用微生物研发新型媒介控制技术已受到广泛关注。系统地研究不同种类和不同发育阶段的螺类肠道菌群的“核心”微生物及其与适生性的关联,揭示其传播模式等关键信息,可能为阻断螺传寄生虫病提供重要的技术支撑。
针对这一科学问题,bat365在线中国登录入口中山医学院吴忠道教授团队于2023年11月29日在Microbiome杂志上在线发表了题为“Core gut microbes Cloacibacterium and Aeromonas associated with different gastropod species could be persistently transmitted across multiple generations”的研究论文。
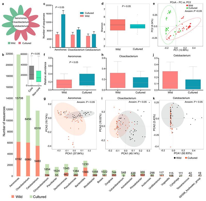
该研究揭示了以下重要发现:(a) 野生和饲养的腹足纲动物的肠道微生物群落存在显著差异,不同的腹足纲动物种类都存在肠道核心微生物Aeromonas、Cloacibacterium和Cetobacterium;(b) 在腹足纲动物中,尽管水平传递占据了大部分肠道菌群的传播比例,但约43%的肠道微生物可以在非无菌环境中通过垂直传递的方式遗传给下一代;(c) 在非无菌条件下,野生腹足纲动物的肠道微生物可以维持长达2代,之后F3和F4代的肠道菌群的组成会逐渐与饲养的腹足纲动物肠道菌群趋同;(d) 肠道菌群的趋同进化可能有助于腹足纲动物从野生环境到养殖环境的适应性进化,并且这一过程与代谢功能相关;(e) 垂直传递而不是水平传递推动了肠道菌群的趋同进化,促进宿主健康。这表明肠道微生物群落结构的变化可以作为宿主健康水平或当前状态的潜在指标;(f) 发现核心微生物Aeromonas和Cloacibacterium不仅能够跨多子代垂直传递,还可在宿主不同发育阶段中纵向传播,为肠道定植菌。

图1 揭示螺类肠道核心菌群
该研究首次利用实验揭示了腹足纲动物肠道菌群的传播模式,为了解腹足纲动物螺类适应性进化过程中肠道菌群的动态发展以及在宿主发育阶段中的作用提供了新的见解。同时该研究也为螺传寄生虫病防控提供了新的视角,为进一步开展利用微生物研发新型灭螺技术提供了实验基础。

图2 揭示螺类肠道菌群的垂直传递机制
中山医学院孙希副教授、吴忠道教授、丁涛教授为该论文的通讯作者。林达涛副研究员为该论文的第一作者和共同通讯作者。该研究受到国家重点研发计划、国家自然科学基金、国家自然科学基金-香港合作项目(NSFC-RGC)、广东省重点领域研发计划、广州市自然科学基金和中央高校基本科研业务费等基金支持。
论文链接:https://microbiomejournal.biomedcentral.com/articles/10.1186/s40168-023-01700-0