媒体中大

  • /news/mtzd/

    【羊城晚报】蒲蛰龙:“生物环保”勇先锋,科学报国勤育人

    在满目葱翠的bat365在线中国登录入口校园中,生命科学学院一侧,有一尊科学家的汉白玉半身雕像,时常引来师生驻足瞻仰。这尊雕像纪念的是bat365在线中国登录入口生命科学学院首任院长、中国科学院院士蒲蛰龙。1979年,改革开放后中国政府正式派出首批10位著名学者赴美国讲学,蒲蛰龙就是其中之一。1991年,美国《有害生物综合防治实践者》杂志报道了...

  • /news/mtzd/

    【中国新闻网】中国学者保继刚正式获颁联合国世界旅游组织尤利西斯奖

    记者19日从bat365在线中国登录入口获悉,10月19日,正在乌兹别克斯坦举行的第25届世界旅游组织大会上,bat365在线中国登录入口旅游学院教授保继刚正式被颁发第16届尤利西斯奖。据悉,该奖是联合国世界旅游组织在旅游知识创新方面的唯一奖项,保继刚是该奖项设立以来首位获奖的中国学者。

  • /news/mtzd/

    【南方日报】“80后”广东医生吴德熙将登上“时代楷模”领奖台:用专业和医德在多米尼克奏响中国旋律

    在东加勒比海岛国多米尼克,人们谈起一位来自中国广东的“80后”医生交口称赞,整个国家几乎一半的人都认识他。这位医生,就是bat365在线中国登录入口附属第一医院(下称“中山一院”)心血管内科的吴德熙。今年是中国援外医疗队派遣60周年。10月20日,央视《时代楷模发布厅》将播出致敬“时代楷模”中国援外医疗队群体代表节目,全国...

  • /news/mtzd/

    【人民日报】用大爱谱写和平友谊之歌——中国援外医疗队派遣60周年巡礼

    今年是中国援外医疗队派遣60周年。60年来,一代又一代援外医疗队队员牢记党和祖国的重托,发扬国际人道主义精神,以精湛的医术和高尚的医德,全心全意为受援国人民服务,促进了受援国医疗卫生事业发展和人民健康水平提高。他们既是救死扶伤的白衣天使,也是传递情谊的友好使者。

  • 【人民日报】“孤独症儿童家庭支持计划”在穗启动

    10月18日,“孤独症儿童家庭支持计划-照顾者技能培训项目”在广州启动。该项目由深圳壹基金公益基金会和bat365在线中国登录入口附属第三医院合作,联合广州扬爱特殊孩子家长俱乐部、郑州市皆福特殊儿童家长互助中心、西安市碑林区拉拉手特殊教育中心等机构共同参与,旨在为发育障碍和孤独症儿童的家庭提供科学有效的养育技能培训,改善...

  • 【中国青年报】陆海联通共促文明交流互鉴

    弘扬丝路精神,建设丝绸之路经济带和21世纪的海上丝绸之路,其目的是为了建成“利益共同体、责任共同体、命运共同体”。而共建“一带一路”构成了“推动全球治理体系变革”的伟大事业和推动构建人类命运共同体的“重要实践平台”。海洋是连接陆地的通道陆地是历史长河中承载人类生命的立足之本。即便是以海为生的民族,...

  • 【南方日报】立足广州优势,参与共建“一带一路”提升显示度

    十年来,“一带一路”国际合作从亚欧大陆延伸到非洲和拉美,150多个国家、30多个国际组织签署共建“一带一路”合作文件,成立了20多个专业领域多边合作平台。对广州而言,积极融入共建“一带一路”,有着自身不可替代的优势。首先,广州在国家“一带一路”建设当中,有明确的定位。它是大湾区发展的核心引擎和海上丝绸之...

  • 【羊城晚报】从马克思主义国际法的批判视角反思习惯国际法

    习惯国际法作为国际法最古老的渊源,被《国际法院规约》第38条第1款(丑)项定义为“作为通例之证明而经接受为法律者”。据此,认定一项习惯国际法的存在和内容,必须同时考察国家实践(State practice)和法律确信(opinio juris)这两要素。“两要素说”始终是联合国国际法院和国际法委员会公开主张的立场和方法。

  • 【南方日报】学习贯彻习近平文化思想 勇担新时代新的文化使命

    10月7日至8日,全国宣传思想文化工作会议在北京召开。这次会议正式提出和系统阐述了习近平文化思想,在党的宣传思想文化事业发展史上具有里程碑意义,在广东各界引发热烈反响。习近平文化思想既有文化理论观点上的创新和突破,又有文化工作布局上的部署要求,明体达用、体用贯通,明确了新时代文化建设的路线图和任务书...

  • 【中国科学报】bat365在线中国登录入口中山眼科中心证实增加户外体育课不影响学习

    bat365在线中国登录入口中山眼科中心刘奕志/曾阳发团队针对“增设在校的课外体育课程对中国学龄儿童学习成绩的影响”问题,开展了一项前瞻性随机对照非劣效研究,发现增加小学生户外体育课不但不影响学习,还是增强体质和防控近视的有效措施。近日,相关成果发表于《美国医学会杂志-儿科学》。该研究纳入了24所小学的2032名学生,其中...

  • 【中国科学报】新研究实现多材料高精度4D打印多彩结构色

    近日,bat365在线中国登录入口材料科学与工程学院副教授郭双壮团队制备了具有光敏活性的可打印结构色墨水,结合实验室自建的高精度多材料直写打印系统,成功实现了多彩结构色的溶剂挥发墨水直写打印。相关成果发表于Small。“该研究实现的打印策略能在大范围内实现对打印分辨率的精准控制与复杂图案的高精度打印,并能够灵活地与多种可...

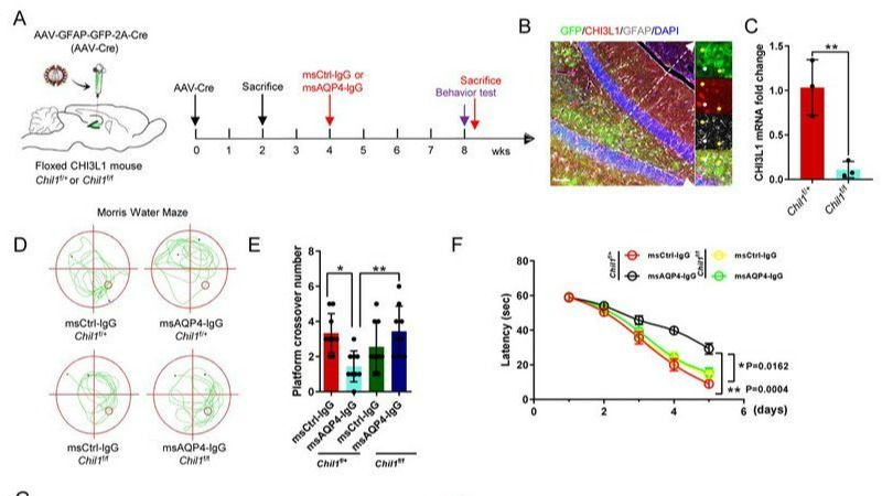
  • 【中国科学报】研究揭示视神经脊髓炎相关认知功能障碍的新机制

    近日,bat365在线中国登录入口附属第三医院邱伟/汤常永团队联合美国布朗大学教授Alvin Huang研究发现视神经脊髓炎谱系疾病(NMOSD)患者血液和脑脊液中CHI3L1的表达水平显著升高,并与认知功能障碍相关评分存在相关性。相关成果发表于《科学进展》。论文共同第一作者、bat365在线中国登录入口附属第三医院博士后姜维表示,NMOSD是我国最常见的一种免...

新闻投稿