Research News
-
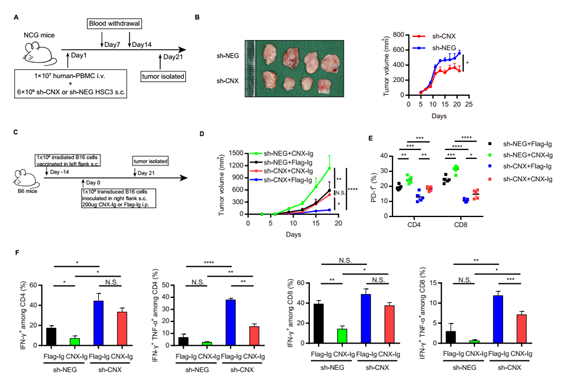
Wang Zhi’s research team from Hospital of Stomatology found a possible new target for tumor immunetherapy
Source: Hospital of Stomatology Written by: Wang Zhi Edited by: Wang Dongmei Finding new immune checkpoint and expounding its biological significance is the frontier research field of tumor immunothe...
December 21, 2018
-
Prof. Rui-Hua Xu’s group identified a potential therapeutic target for colorectal cancer
Source: Cancer Center Written by: Cancer Center Edited by: Wang Dongmei The gastroenterological cancer research team led by Rui-Hua Xu, President and Professor of State Key Laboratory of Oncology in ...
December 19, 2018
-
Prof. Mathias FINK, member of French Academy of Science, visited ZOC and held International Masters Frontier Forum at SYSU
Source: Zhongshan Ophthalmic Center Written by: Peng XIAO Edited by: Wang Dongmei Invited by Zhongshan Ophthalmic Center (ZOC) of Sun Yat-sen University (SYSU) and Guangdong Provincial Ophthalmic En...
December 12, 2018
-
New Discovery by Tianxin LIN Research Team Published in Clinical Cancer Research
Source: Sun Yat-sen Memorial Hospital Written by: Sun Yat-sen Memorial Hospital Edited by: Wang Dongmei Encouraging news came to Sun Yat-sen Memorial Hospital of Sun Yat-sen University recently when...
December 3, 2018
-
2018 Sun Yat-sen Nursing Summit Forum-Chronic & Transitional Care Held at SYSU
Source: School of Nursing Written by: School of Nursing Edited by: Wang Dongmei On November 16-17, 2018, in order to celebrate the 105th anniversary of the establishment of Sun Yat-sen nursing educat...
November 22, 2018



