Research News

The team of Prof. Mingtao Li found the mechanism of CREB inactivation in the nigral dopaminergic neurons of patients with Parkinson's disease

Share
  • Updated: Jun 18, 2022
  • Written:
  • Edited: Zheng Longfei, Wang Dongmei

Parkinson's disease (PD) is the second most common neurodegenerative disease in the world, with more than 5 million patients in China. The cardinal symptoms of PD are motor dysfunctions, including resting tremor, bradykinesia, and rigidity, which are attributed to the progressive loss of dopaminergic neurons in the substantia nigra. For over 40 years, dopamine replacement therapy has been a first-line treatment, but it cannot halt the progression of nigral dopaminergic neurodegeneration. Therefore, there is an urgent need for neuroprotective strategies capable of mitigating these processes. Elucidation of the pathogenic molecular mechanisms underlying parkinsonian dopaminergic neurodegeneration will help identify neuroprotective drug targets for PD.

Recently, the team of Prof. Mingtao Li (Zhongshan School of Medicine, Sun Yat-sen University) published a research article entitled “CREB inactivation by HDAC1/PP1γ contributes to dopaminergic neurodegeneration in Parkinson's disease” in Journal of Neuroscience, a major journal in the field of neuroscience, revealing an important mechanism underlying parkinsonian dopaminergic neurodegeneration.

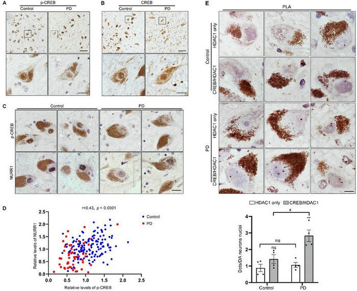
CREB (cAMP response element binding protein) is a vital pro-survival transcription factor in neurons and is activated by phosphorylation at Ser133. CREB inactivation by dephosphorylation at Ser133 in dopaminergic neurons in the substantia nigra were observed in the postmortem brain of PD patients for the first time by Prof. Mingtao Li's team. An MPTP mouse model was then used to further elucidate the mechanism underlying CREB dephosphorylation. They found that Protein phosphatase 1γ (PP1γ), which could dephosphorylate CREB, interacted with CREB during dopaminergic neurodegeneration. Histone deacetylase 1 (HDAC1) promoted CREB Ser133 dephosphorylation via a stable interaction with PP1γ. Importantly, increased CREB/HDAC1 interaction occurred in the nigral dopaminergic neurons of PD patients as demonstrated using a proximity ligation assay. Disrupting CREB/HDAC1 interaction via either overexpression of GAL4 M1, a CREB mutant, or administration of trichostatin A, a pan-HDAC inhibitor, restored the expression levels of phospho-CREB (Ser133) and protected nigral dopaminergic neurons in the MPTP-treated mice brain. Collectively, their study demonstrated that HDAC1/PP1γ-mediated CREB inactivation contributed to dopaminergic neuronal degeneration. Disruption of CREB/HDAC1 interaction has the potential as a new approach for PD therapy.


Figure 1. CREB inactivation by dephosphorylation at Ser133 (A-D) and increased interaction between CREB and HDAC1 (E) in the nigral dopaminergic neurons of PD patients

Prof. Mingtao Li and Dr. Qiaoying Huang were co-corresponding authors. PhD students Xiaoyi Xu and Xin He were co-first authors. Prof. Shanshan Ma made important contribution to obtaining human brain tissue samples. This work was supported in part by the National Natural Science Foundation of China, Key Realm R&D Program of Guangdong Province, Guangdong Provincial Key Laboratory of Brain Function and Disease, Guangzhou Municipal Science and Technology Project, National Key R&D Program of China and Fundamental Research Funds for the Central Universities.

Link to the article: https://www.jneurosci.org/content/early/2022/04/27/JNEUROSCI.1419-21.2022


TOP